EasyManua.ls Logo

Panasonic TH-37PHD8GK - C3-Board (1 of 2) Schematic Diagram (42 Inch)

Panasonic TH-37PHD8GK
235 pages
Print Icon
To Next Page IconTo Next Page
To Next Page IconTo Next Page
To Previous Page IconTo Previous Page
To Previous Page IconTo Previous Page
Loading...
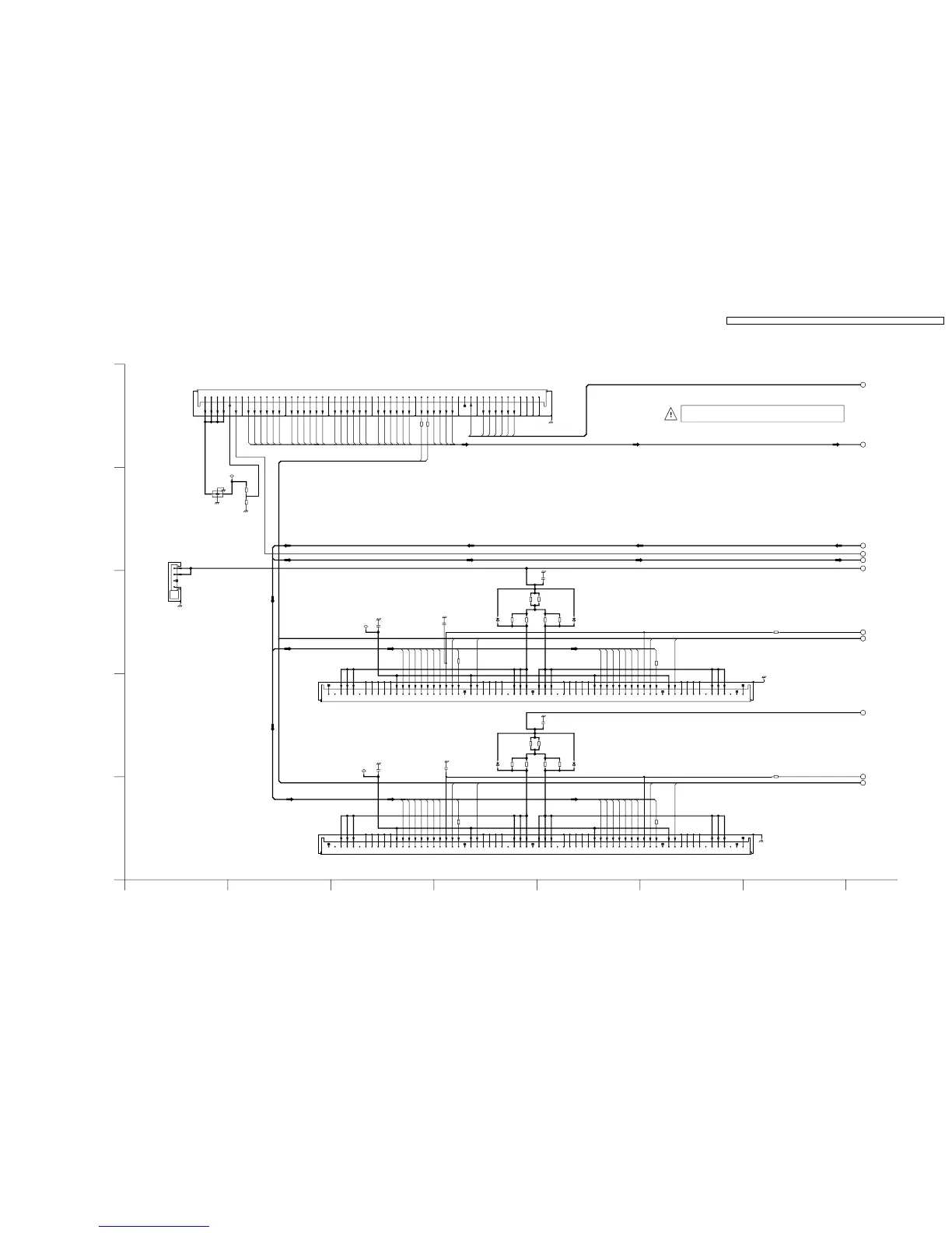
16.55. C3-Board (1 of 2) Schematic Diagram (42inch)
TERM
SIDE
TERM
SIDE
G
G
TERM
SIDE
AB_CLK1
AB_CLK0
AB_CLK1
AB_LEU5
AB_DDC6
AB_DDB6
AB_DDA6
AB_DDC7
AB_DDB7
AB_DDA7
AB_LEU5
AB_DDC6
AB_DDB6
AB_DDA6
AB_DDC7
AB_DDB7
AA_DDA7
AB_LEU6
AB_DDC4
AB_DDB4
AB_DDA4
AB_DDC5
AB_DDB5
AB_DDAS
AB_DDC4
AB_DDB4
AB_DDA4
AB_DDC5
AB_DDB5
AB_DDA5
AA_ODED
AA_CLRD
AA_CLRD
AA_ODED
AA_ODED
AA_CLRD
AA_ODED
AA_CLRD
AA_DDC6
AA_DDB6
AA_DDA6
AA_DDC7
AA_DDB7
AA_DDA7
AA_DDB5
AA_DDA5
AA_DDC4
AA_DDB4
AA_DDA4
AA_DDA3
AA_DDC2
AA_DDB2
AA_DDA2
AA_DDC3
AA_DDB3
AA_DDC0
AA_DDB0
AA_DDA0
AA_DDC1
AA_DDB1
AA_DDA1
AA_PCD1
AA_CLK1
AA_LED
AA_CLK0
AA_DDC5
BA_DRV_SOS9
BA_NUEL
BA_UMH
BA_UML
BA_USH
BA_USL
BA_UEH
AB_CLK0
AA_ODED
AA_CLRD
AB_LEU6
C3_5V
C3_5V
C3_5V
R7308
0
C7320
16V
1u
C7300
16V
1u
R7329
22
R7328
0
CB6
1
3
4
5
7
8
9
10
11
12
13
14
15
16
17
18
19
20
21
22
23
24
25
26
27
28
29
31
32
33
34
35
36
37
39
40
41
42
43
44
45
46
47
48
49
50
51
52
53
54
55
57
58
59
60
61
63
64
65
67
68
56
R7320
0
R7312
47
R7326
22
CB5
1
3
4
5
7
8
9
10
11
12
13
14
15
16
17
18
19
20
21
22
23
24
25
26
27
28
29
31
32
33
34
35
36
37
39
40
41
42
43
44
45
46
47
48
49
50
51
52
53
54
55
57
58
59
60
61
63
64
65
67
68
56
C7304
100V
0.47u
R7370
0
R7306
22
R7319
100k
R7314
0
R7307
22
C7324
100V
0.47u
R7323
47
D7304
B0HCMM000014
R7325
22
C7321
50V
100p
R7327
22
J0HABH000013
FL7301
1
2
3
C7301
50V
100p
D7301
B0HCMM000014
C31
1
2
3
4
5
6
7
8
9
10
11
12
13
14
15
16
17
18
19
20
21
22
23
24
25
26
27
28
29
30
31
32
33
34
35
36
37
38
39
40
41
42
43
44
45
46
47
48
49
50
51
52
53
54
55
D7302
B0HCMM000014
R7305
22
D7303
B0HCMM000014
R7318
22k
R7303
47
C33
1
2
3
4
R7300
0
R7332
47
R7371
0
R7309
22
R7315
0
VDD2
GND
GND
A5
BLK
GND
CLR
NC
NC
FS
VDD1
BLK
NC
A2
GND
GND
VDD2
ODE
GND
GND
FS
GND
A3
A6
NC
CLR
VDD1
GND
NC
NC
VDD2
GND
FDET
GND
GND
VDD2
VDD2
A5
VDD1
VDD2
FX
ODE
LEN
A1
GND
LEN
A4
A4
FX
A2
NC
A3
A6
GND
NC
DM
FDET1
DM
GND
VDD2
VDD2
VDD2
VDD2
VDD1
VDD2
A1
GND
VDD2
FX
GND
DM
GND
VDD1
VDD2
FX
GND
A4
VDD1
GND
GND
VDD2
NC
FDET
VDD2
NC
A4
VDD2
A3
GND
GND
VDD1
A2
LEN
CLR
VDD2
GND
A6
VDD2
A5
VDD2
GND
NC
NC
A3
NC
BLK
VDD2
GND
ODE
CLR
A1
A6
VDD1
GND
NC
NC
GND
DM
VDD2
NC
FS
GND
BLK
LEN
A1
A5
VDD2
FS
A2
FDET1
GND
VDD2
GND
ODE
VDD2
GND
NC
Vda 70V
GND
Vda 70V
DOUTDA[4]
DOUTDB[2]
USH
CLK[1](-)
GND
DOUTDA[0]
GND
GND
P5V
DOUTDA[3]
DOUTDB[0]
P5V
DOUTDC[0]
DOUTDC[6]
DOUTDC[2]
GND
DOUTDB[7]
GND
DOUTDC[3]
NUEL
DOUTDB[3]
DOUTDB[1]
DOUTDB[4]
UML
DRV_RST
DOUTDC[5]
DOUTDB[6]
DOUTDC[1]
DOUTDA[6]
P5V
DOUTDC[4]
P5V
5V_DET
CLK[0](+)
DOUTDC[7]
UMH
GND
DOUTDA[2]
DOUTDA[1]
GND
DOUTDA[7]
DOUTDB[5]
DOUTDA[5]
GND
GND
ODED
PCD1
CLRD
LED
DRV_SOS2
DRV_SOS9
GND
GND
USL
UEH
45
A
E
7
C
36
B
8
D
21
C3-BOARD TNPA3555 (1/2)
D-BOARD
TO
(D33)
DRIVER
PANEL DATA
TO
DRIVER
PANEL DATA
TO
(C43)
C-BOARD
TO
4
2
3
1
5
6
10
8
7
11
9
70.0
0
70.0
0
TH-42PHD8GK/GS/UK
C3-Board (1 of 2) Schematic Diagram
TH-42PHD8GK/GS/UK
C3-Board (1 of 2) Schematic Diagram
TH-37PHD8GK / TH-37PHD8GS / TH-37PHD8UK / TH-42PHD8GK / TH-42PHD8GS / TH-42PHD8UK
149

Table of Contents

Related product manuals