EasyManua.ls Logo

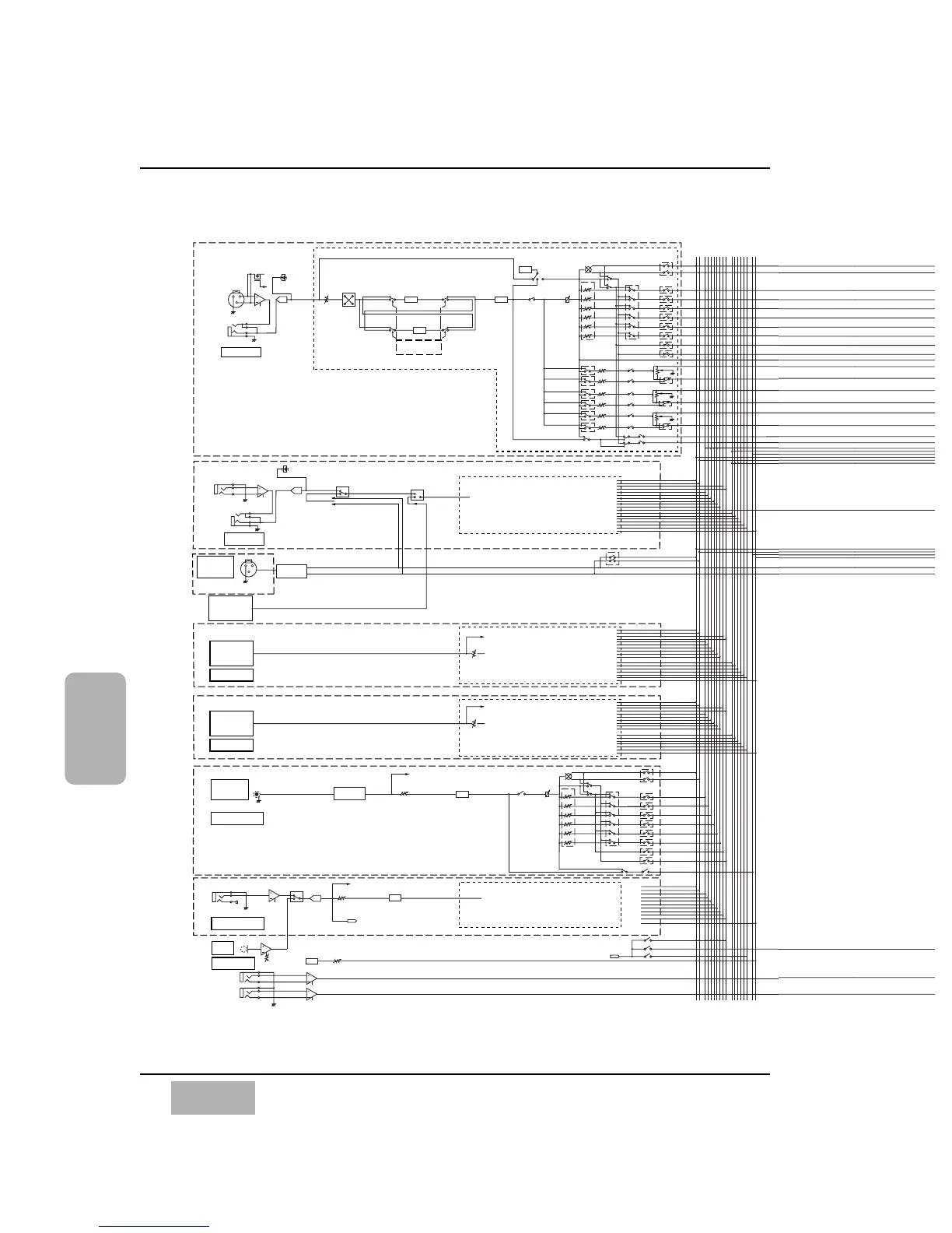
Panasonic WR-DA7 - Block Diagram

Panasonic WR-DA7
369 pages
Print Icon
To Next Page IconTo Next Page
To Next Page IconTo Next Page
To Previous Page IconTo Previous Page
To Previous Page IconTo Previous Page
Loading...
Appendix F
DA7 Users’ Guide
F
-
8
F
Technical
Specifications
12
3
12
3
CH1-8
CH9 - 16
CH17 to 24
DIGITAL
IN
DIGITAL
Slot 3
IN
DIGITAL
Slot 1
IN
CH25 to 32
AUXRTN 1,2
AUXRTN3 to 6
DIGITAL
Slot 2
IN
DIGITAL
IN
(S/PDIF)
T. B
2TR B IN
L +4dB
R +4dB
-14dBFS
OSC
30,60,100,400,1k,4k,10k,pink
SOLO
2band
EQ
L:HPF/SHL/PEQ
H:LPF/SHH/PEQ
METER
GAIN
SLATE
STODIO
ALLAUX
TB
2band
EQ
L:HPF/SHL/PEQ
H:LPF/SHH/PEQ
METER
GAIN
METER
+12 to –24dB
0.5 step
A / D
HA
HA
20 bit
AUX6
only
AUX6
only
Format
Converter
Format
Converter
GAIN
FADER
ch
ON/OFF
METER
METER
*NOT
DIRECT OUT
*NOT
DIRECT OUT
GAIN
+12 to –24dB
0.5dB step
+12 to –24dB
0.5dB step
+10 - –60dB
+10–
-60dB
SAME AS
CH1 to 8
SAME AS
CH1 to 8
SAME AS
CH1 to 8
SAME AS
CH1 to 8
L.R
L
R
PK
SGNL
PK
SGNL
A / D
A / D
CH15,CH16 only
(INPUT SELECT)
Slot3
sw
24 bit
24bit
HA
HA
PHANTOM
INS
INS
+12 - –24dB
0.5 dB step
NOR
INV
GAIN
PRE
PRE
PRE
PRE
POST
POST
POST
POST
4 band
PEQ
DYN
PRE / POST
EQ CONT
COMP+GATE
/EXPANDER
L:HPF/SHL/PEQ
ML:PEQ
MH:PEQ
H:LPF/SHH/PEQ
DLY
0-300 msec
0-326 msec
1 msec step
ch
ON/OFF
FADER
+10 to –90
dB
L16 to R16
33 step
(48k)
(44.1k)
PAN BAL
ON/OFF
LR
G1
L
R
C
SB
SL
SR
G2
G3
G4
G5
G6
G7
G8
Surround
VR
Surround ON/OFF
AUX1
AUX2
AUX3
AUX4
AUX5
AUX6
MAIN BUS AUX SOLO
LR 12345678 123456 LR
(2TR A IN)
AES/EBU(S/PDIF)
+12 to –24dB
0.5dB step
PAN/BAL
ST
PAN/BAL MONO
ST
PAN/BAL MONO
SOLO ON/OFF
ST
+10 to –90
dB
+10 to –90
dB
ON/OFF
LR
G1
L
R
C
SB
SL
SR
G2
G3
G4
G5
G6
G7
G8
Surround
VR
+10 to –90, –dB
Block Diagram

Table of Contents

Other manuals for Panasonic WR-DA7

Related product manuals