EasyManua.ls Logo

Philips Avalon FM20 - Testing Sequence

Philips Avalon FM20
260 pages
Print Icon
To Next Page IconTo Next Page
To Next Page IconTo Next Page
To Previous Page IconTo Previous Page
To Previous Page IconTo Previous Page
Loading...
7 Testing and Maintenance
58
NOTE
It is the responsibility of the facility operator, or their designee, to obtain reference values for recurring
safety and system tests. These reference values are the results of the first test cycles after an installation.
You may also purchase this service from Philips.
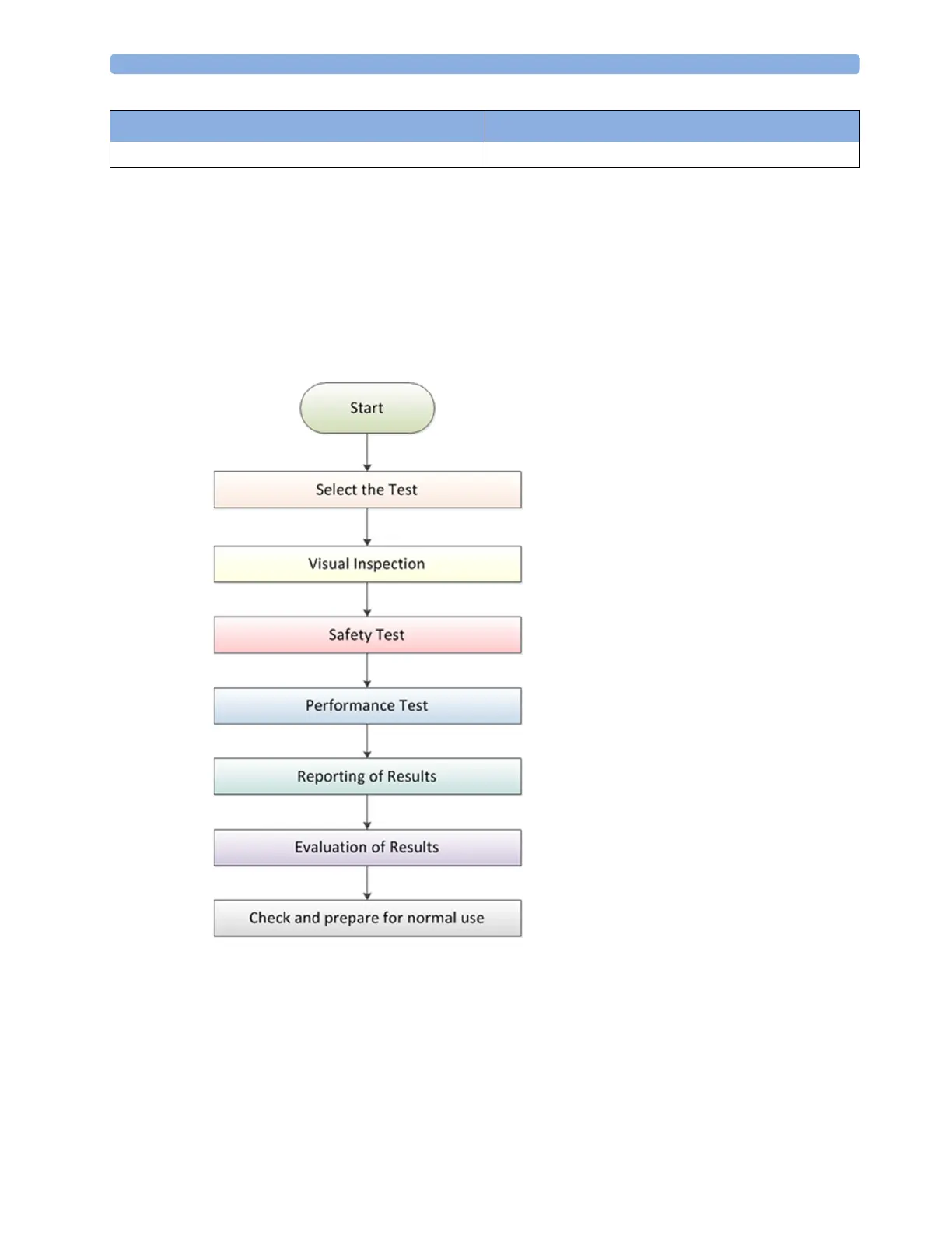
Testing Sequence
Here is a summary of the recommended sequence of testing:
NOTE
If any single test fails, testing must be discontinued immediately and the device under test must be
repaired or labeled as defective.
Combining or exchanging system components Perform the system test
Service Event Test Block(s) Required - Complete these tests

Table of Contents

Other manuals for Philips Avalon FM20

Related product manuals