EasyManua.ls Logo

ROBOTIQ 2F-140 - Control Logic Example

ROBOTIQ 2F-140
152 pages
Print Icon
To Next Page IconTo Next Page
To Next Page IconTo Next Page
To Previous Page IconTo Previous Page
To Previous Page IconTo Previous Page
Loading...
2F-85 & 2F-140 - Instruction Manual
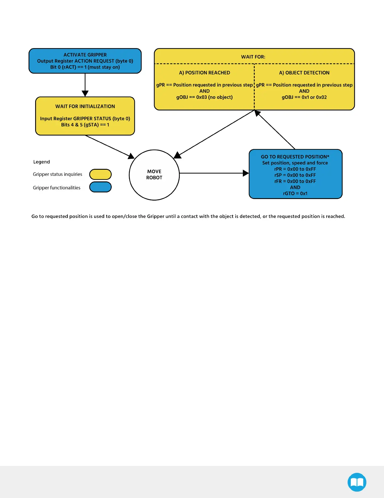
4.6.Control LogicExample
Fig. 4-8: Example of Gripper control logic with corresponding registers.
65

Related product manuals