EasyManua.ls Logo

ROBOTIQ HAND-E - Page 30

ROBOTIQ HAND-E
91 pages
Print Icon
To Next Page IconTo Next Page
To Next Page IconTo Next Page
To Previous Page IconTo Previous Page
To Previous Page IconTo Previous Page
Loading...
Robotiq Hand-E Gripper - Instruction Manual
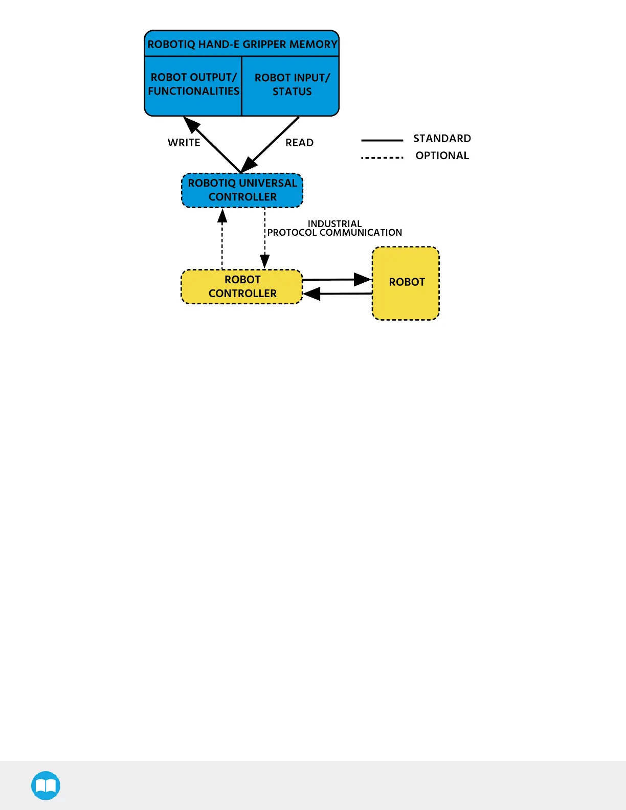
Fig. 4-1: Hand-E control logic overview
30

Table of Contents

Other manuals for ROBOTIQ HAND-E

Related product manuals