EasyManua.ls Logo

Rottler HP 7A - Operational Flow Chart

Rottler HP 7A
206 pages
Print Icon
To Next Page IconTo Next Page
To Next Page IconTo Next Page
To Previous Page IconTo Previous Page
To Previous Page IconTo Previous Page
Loading...
Section 7 Troubleshooting HP7A Manual
www.rottlermfg.com
7-6
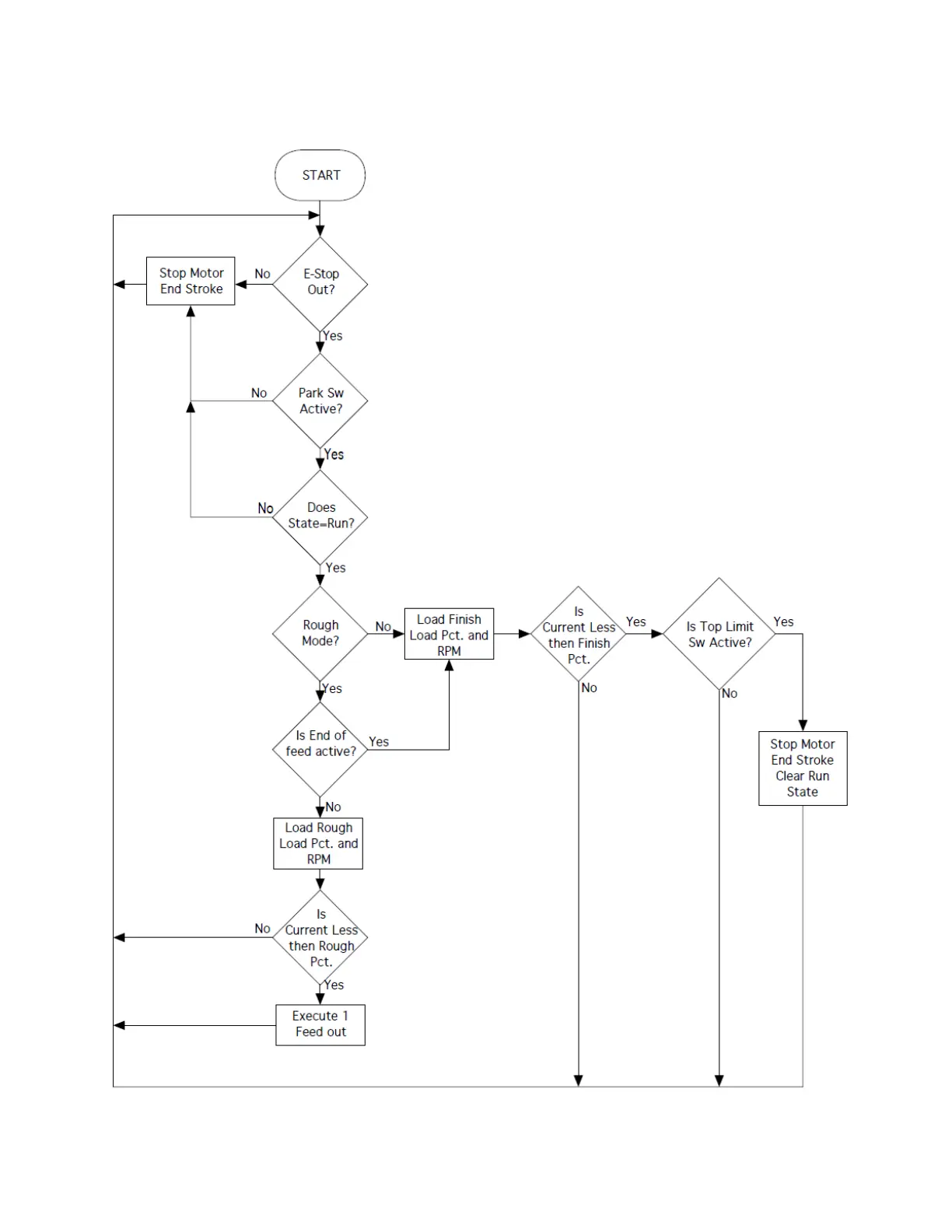
Operational Flow Chart

Table of Contents

Related product manuals