EasyManua.ls Logo

Siemens SIMATIC S7 - 3 Operation; Configuring and Wiring Analog Inputs; Input Wiring for Connecting Thermocouples to Channels 0 through

Siemens SIMATIC S7
336 pages
Print Icon
To Next Page IconTo Next Page
To Next Page IconTo Next Page
To Previous Page IconTo Previous Page
To Previous Page IconTo Previous Page
Loading...
Operation
3–19
IP244B
C79000–B8576–C865–01
3 Operation
3.1 Configuring and Wiring Analog Inputs
The analog signals are connected via the X3 front connector. There are 16 differential inputs on
a module.
The sensitivity of the analog inputs is selected by configuring plug-in jumpers:
0 ... 51.2 mV for thermal e.m.f. (selection upon delivery)
0 ... 512 mV for general input voltage values
The selection is valid for all analog inputs.
Unused analog inputs should be shorted to avoid interference.
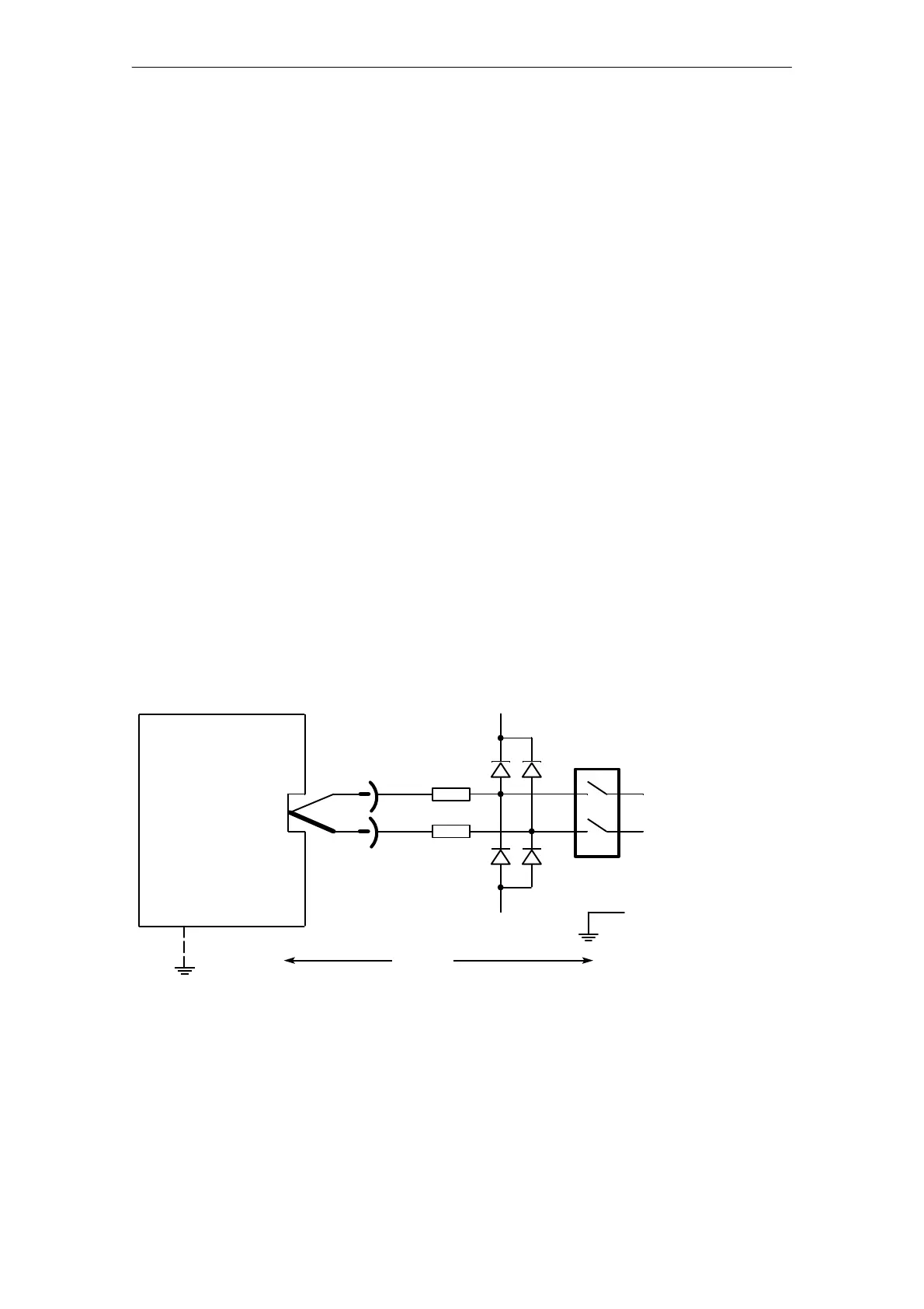
3.1.1 Input Wiring for Connecting Thermocouples
to Channels 0 through 12 (0 ... 51,2 mV = 2048 units resolution)
The voltage difference U
CM
may not exceed 25 VAC (120 VAC test voltage). Ungrounded ther-
mocouples may be used as long as the maximum voltage difference is not exceeded (grounding
thermocouples is recommended, though).



 
 




Fig. 3.1.1/1 Input wiring of thermocouple

Table of Contents

Other manuals for Siemens SIMATIC S7

Related product manuals