EasyManua.ls Logo

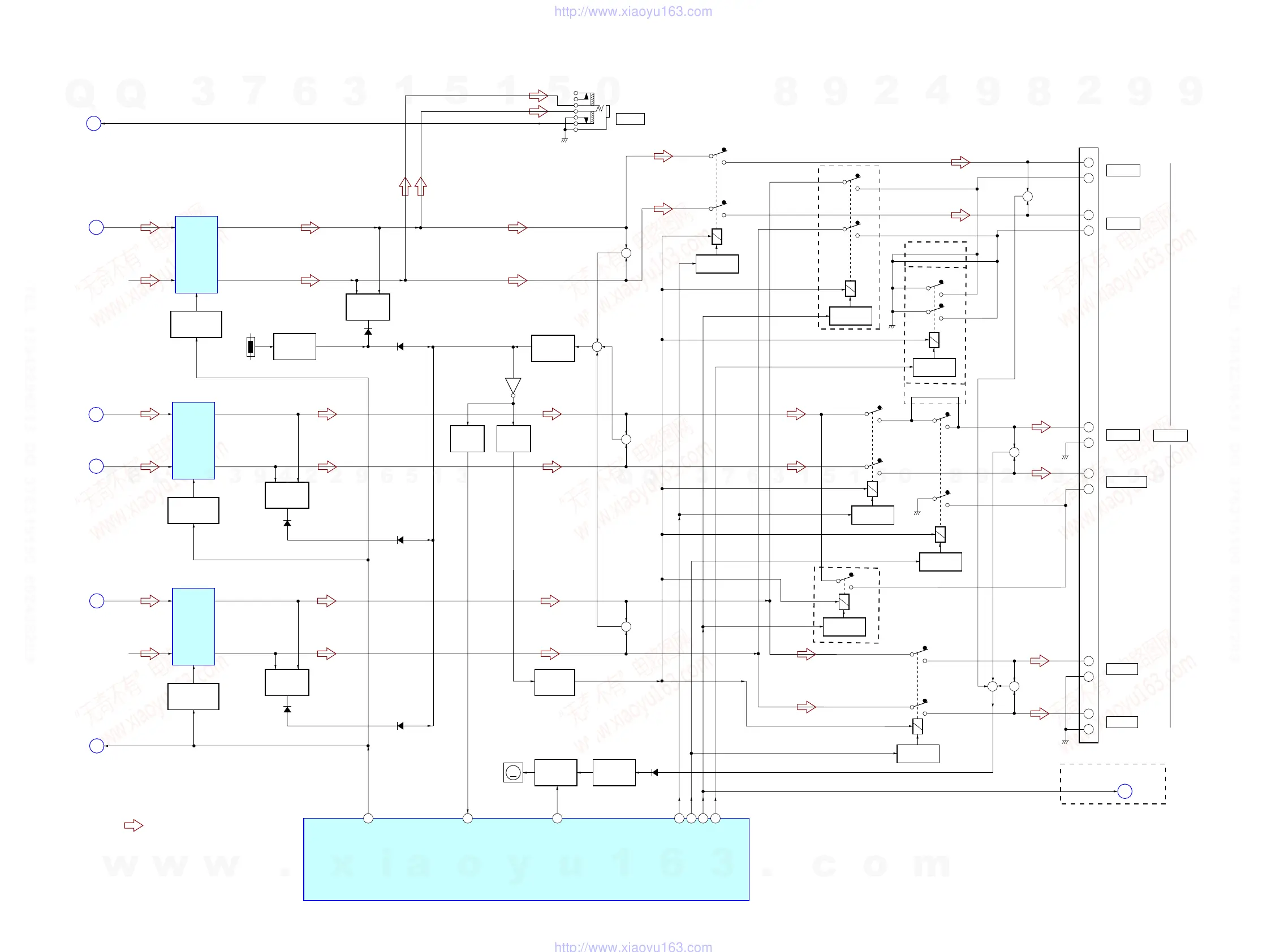
Sony HCD-FL7D - 8-5. BLOCK DIAGRAM - POWER AMP Section -

Sony HCD-FL7D
204 pages
Print Icon
To Next Page IconTo Next Page
To Next Page IconTo Next Page
To Previous Page IconTo Previous Page
To Previous Page IconTo Previous Page
Loading...
HCD-FL7D
4242
FAN-CTRL
STK MUTE
BTL2.1CH A
76
BTL2.1CH B
72
BTL2.1CH C
71
BTL2.1CH D
707880
PROTECT
77
M801
(FAN)
+
+
SPEAKER
FRONT L
FRONT R
+
+
CENTER
S.WOOFER
+
+
REAR L
REAR R
PHONES
J301
SYSTEM CONTROLLER
IC101 (3/4)
• R-ch is omitted due to same as L-ch.
TM801
FAN MOTOR
DRIVE
Q860, 863
FAN MOTOR
CONTROL
Q861, 862
RELAY DRIVE
Q801
OVER LOAD
DETECT
Q401, 451
M
STANDBY
SWITCH
Q421 - 423
• SIGNAL PATH
: AUDIO
POWER AMP
IC401
RY801
–2
–1
OVER LOAD
DETECT
Q501, 551
STANDBY
SWITCH
Q521 - 523
POWER AMP
IC501
OVER LOAD
DETECT
Q431, 481
STANDBY
SWITCH
Q471 - 473
POWER AMP
IC431
21
(Page 41)
22
(Page 41)
26
(Page 41)
23
(Page 41)
24
(Page 41)
R-CH
R-CH
FL
OUT
SL
OUT
C
OUT
SW
OUT
STK
MUTE
25
(Page 41)
RELAY BTL
27
(Page 44)
HP SW
THERMAL
DETECT
Q419, 420
TH401
D420
D402, 452
D520
D490
DC DETECT
Q855, 856
PROTECT
DETECT
Q851
PROTECTOR
Q852, 853
PROTECT
DETECT
Q850
Q854
+
+ ++
+
+
+
+
RELAY DRIVE
Q807
RY807
–2
–1
RELAY DRIVE
Q804
RY804
–2
–1
RELAY DRIVE
Q805
RY805
–2
–1
RELAY DRIVE
Q803
RY803
–2
–1
RELAY DRIVE
Q806
RY806
(EA, MX, SP, KR)
(EA, MX, SP, KR)
(US, CND, AEP, UK)
–1
RELAY DRIVE
Q802
RY802
–2
–1
D860
D502, 552
D432, 482
(EA, MX, SP, KR)
EA, MX,
SP, KR
(
(
(US, CND, AEP, UK)
• Abbreviation
CND : Canadian
EA : Saudi Arabia
KR : Korean
MX : Mexican
SP : Singapore
8-5. BLOCK DIAGRAM – POWER AMP Section –
w
w
w
.
x
i
a
o
y
u
1
6
3
.
c
o
m
Q
Q
3
7
6
3
1
5
1
5
0
9
9
2
8
9
4
2
9
8
T
E
L
1
3
9
4
2
2
9
6
5
1
3
9
9
2
8
9
4
2
9
8
0
5
1
5
1
3
6
7
3
Q
Q
TEL 13942296513 QQ 376315150 892498299
TEL 13942296513 QQ 376315150 892498299
http://www.xiaoyu163.com
http://www.xiaoyu163.com

Table of Contents

Related product manuals