EasyManua.ls Logo

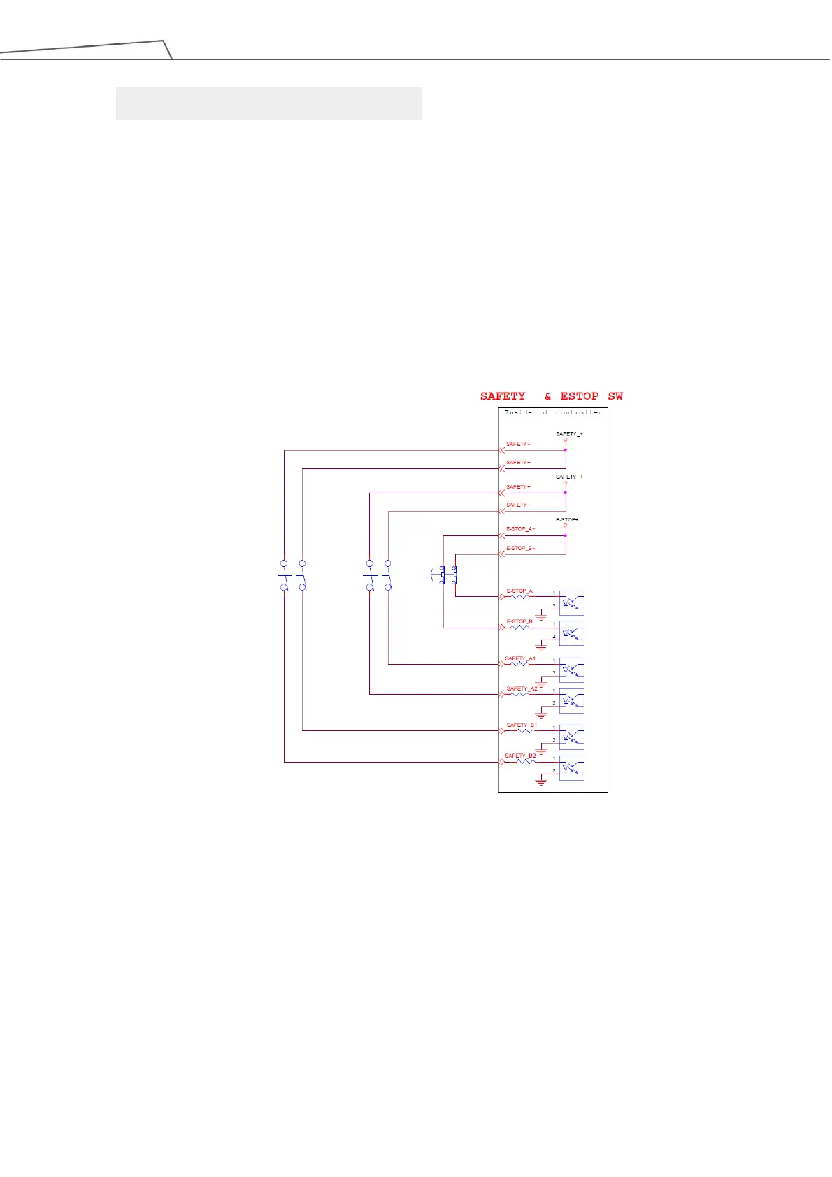
TM Robot Regular Payload Series - Figure 35: the Wiring Diagram Example of Switch Type Safety Device

Default Icon
81 pages
Print Icon
To Next Page IconTo Next Page
To Next Page IconTo Next Page
To Previous Page IconTo Previous Page
To Previous Page IconTo Previous Page
Loading...
Regular Payload Series-Hardware Installation Manual TM5 Series Hardware Version:3.1 Document Version:1.01 46
If the safety device is used to work with the safety connectors on the TM Robot, the safety relay can be
connected to the safety connector to work as the normally closed switch triggered by the safety device. If a
direct connection between safety device and safety connector on TM Robot is preferred, use a safety
device with PNP outputs. The PNP outputs can be connected to ether “SAFETY_A1 and SAFETY_A2 or
SAFETY_B1 and SAFETY_B2” to trigger the collaborative mode or pause the robot motion. The PNP
outputs can also be connected to “ESTOP_A and ESTOP_B” to trigger the emergency stop. The example
circuit wiring diagram can be found bellow.
Figure 35: The Wiring Diagram Example of Switch Type Safety Device.
Application settings of the arm safety device

Table of Contents

Related product manuals