EasyManua.ls Logo

VIPA SPEED7 CPU 313SCDPM - Protocols and Procedures

VIPA SPEED7 CPU 313SCDPM
205 pages
Print Icon
To Next Page IconTo Next Page
To Next Page IconTo Next Page
To Previous Page IconTo Previous Page
To Previous Page IconTo Previous Page
Loading...
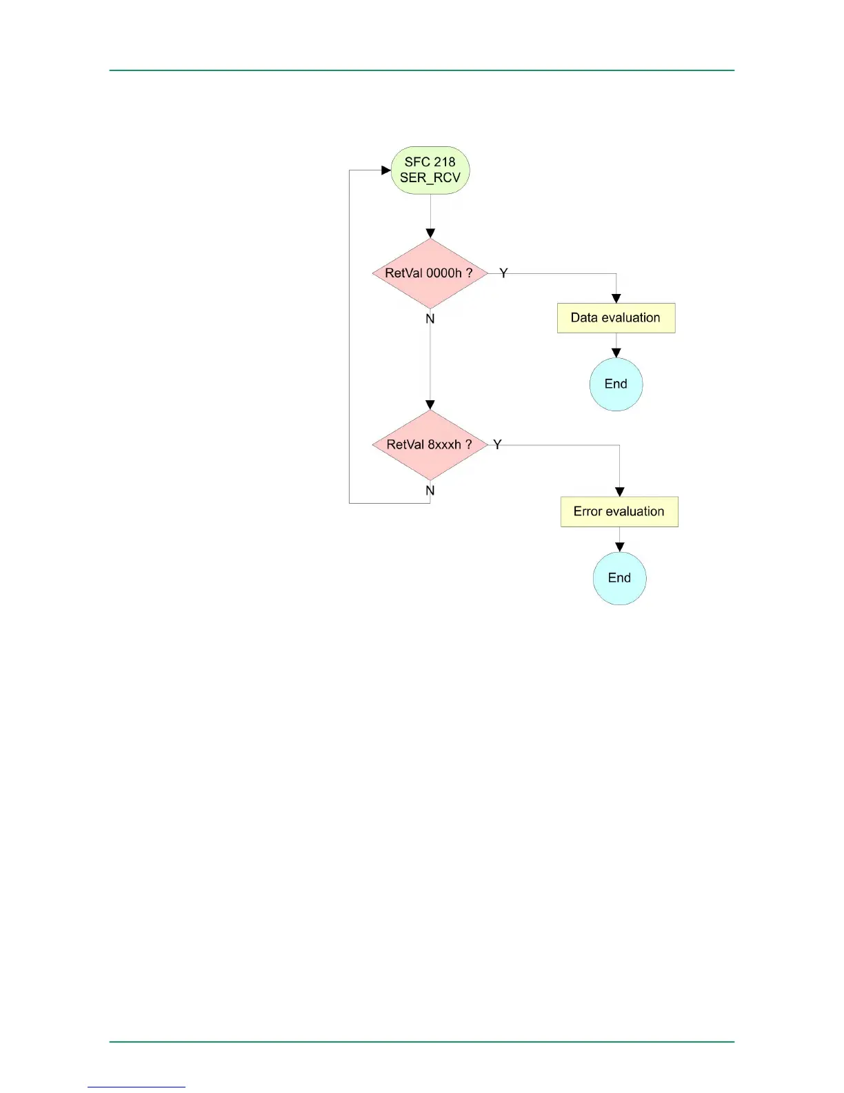
The following picture shows the basic structure for programming a
receive command. This structure can be used for all protocols.
7.6 Protocols and procedures
The CPU supports the following protocols and procedures:
n ASCII communication
n STX/ETX
n 3964R
n USS
n Modbus
ASCII data communication is one of the simple forms of data
exchange. Incoming characters are transferred 1 to 1. At ASCII, with
every cycle the read FC/SFC is used to store the data that is in the
buffer at request time in a parameterized receive data block. If a tele-
gram is spread over various cycles, the data is overwritten. There is
no reception acknowledgement. The communication procedure has to
be controlled by the concerning user application. An according
Receive_ASCII FB may be found within the VIPA library in the service
area of www.vipa.com.
STX/ETX is a simple protocol with start and end ID, where STX
stands for Start of Text and ETX for End of Text.
Principles of program-
ming
Overview
ASCII
STX/ETX
VIPA System 300SDeployment PtP communication
Protocols and procedures
HB140 | CPU-SC | 313-6CF13 | GB | 15-50 164

Table of Contents

Related product manuals