EasyManua.ls Logo

Westerbeke Universal M-50 - Page 152

Westerbeke Universal M-50
162 pages
Print Icon
To Next Page IconTo Next Page
To Next Page IconTo Next Page
To Previous Page IconTo Previous Page
To Previous Page IconTo Previous Page
Loading...
TROUBLESHOOTING
-
--------------------------~L.
__
~:~I
~
••.
~~b~
_:
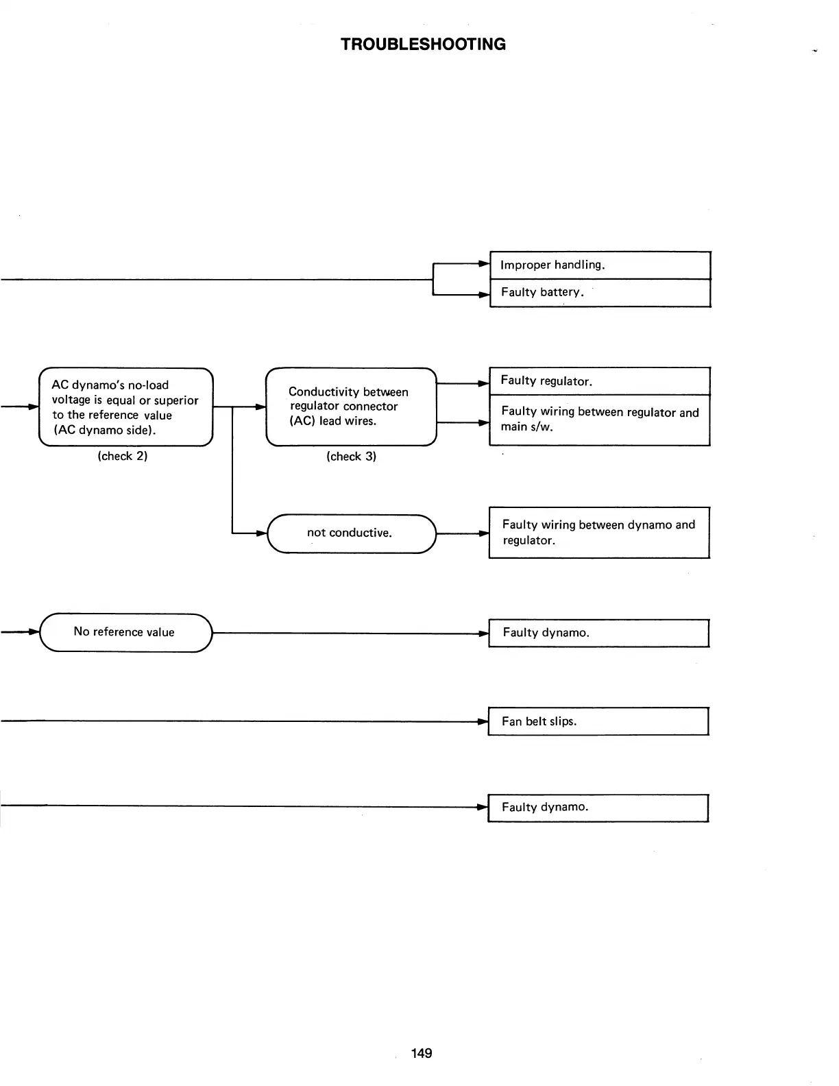
Faulty battery.
r
Faulty regulator.
'"
AC dynamo's no-load
Conductivity
between
voltage
is
equal
or
superior
regulator connector
Faulty wiring between regulator and
--+
to
the reference value
(AC) lead wires.
main s/w.
(AC dynamo side).
(check 2)
(check 3)
Faulty wiring between dynamo and
L{
not
conductive.
regulator.
-{:
No reference value
)~-----------------+j
..
1 Faulty dynamo.
------------------------------
.....
,1
Fan
belt slips.
149

Table of Contents

Related product manuals