EasyManua.ls Logo

YASKAWA GA500 series - N5: Feed Forward Control

YASKAWA GA500 series
526 pages
To Next Page IconTo Next Page
To Next Page IconTo Next Page
To Previous Page IconTo Previous Page
To Previous Page IconTo Previous Page
Loading...
Parameter Details
2
2.10 n: Special Adjustment
YASKAWA TOEPYAIGA5002A GA500 Programming 411
2 : Enabled Only when Rotating REV
Note:
When n3-23 = 1, 2, the drive enables overexcitation only in the direction of motor rotation in which a regenerative load is applied. Increased
motor loss can decrease ov [Overvoltage] faults.
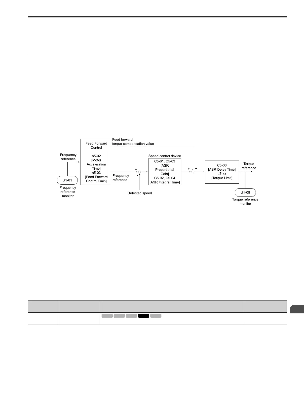
n5: Feed Forward Control
Feed forward control increases the responsiveness of acceleration and deceleration as specified by the speed
reference.
Increase the values set in C5-01 and C5-03 [ASR Proportional Gain] to apply feed forward control to machines that
have low rigidity and are possible to have hunting and vibration or to machines that have a large quantity of inertia.
Refer to Figure 2.128 for more information about parameters related to feed forward control.
Set A1-02 = 6 [Control Method Selection = Advanced Open Loop Vector Control for PM] to enable feed forward
control.
Note:
You cannot use feed forward control to increase responsiveness in applications where you apply loads externally during run at constant
speed.
You cannot use feed forward control with motor 2.
Figure 2.128 Configure Feed Forward Control
Before You Use Feed Forward Control
Do one of these procedures before you use feed forward control.
Run Auto-Tuning to set motor parameters.
When you cannot do Auto-Tuning, manually set motor parameters with the information on the motor nameplate or
test reports. Set the E2 parameters for induction motors. Set the E5 parameters for PM motors.
Set C5 parameters [Automatic Speed Regulator (ASR)] individually to adjust the speed control loop (ASR).
If you can connect a motor to a machine and rotate it during Auto-Tuning, do Inertia Tuning.
The drive automatically adjusts feed forward parameters during Inertia Tuning.
If you cannot do Inertia Tuning, refer to Figure 2.128 and set the parameters related to feed forward control
individually.
n5-01: Feed Forward Control Selection
No.
(Hex.)
Name Description
Default
(Range)
n5-01
(05B0)
Feed Forward Control
Selection
Sets the feed forward function.
0
(0, 1)
0 : Disabled
1 : Enabled
V/f
OLV
OLV/PM OLV/PM
AOLV/PM
EZOLV

Table of Contents

Other manuals for YASKAWA GA500 series

Related product manuals