EasyManua.ls Logo

Ammann ASC 110 - Page 181

Ammann ASC 110
194 pages
Print Icon
To Next Page IconTo Next Page
To Next Page IconTo Next Page
To Previous Page IconTo Previous Page
To Previous Page IconTo Previous Page
Loading...
175ASC 110
MAINTENANCE MANUAL
K9
R5
V7
R4
S37
V6
X23
B3
M
M3
Y13
M
M5
M
M4
B2
S27
S28
M
M8
H11
H12
H10
F6
F7
F8
S30
S31
S33
S32
M
M7
M
M6
A3
P2
S29
F5
F
E
B
D
M
L
K
R6
H17
J
F4
X34
X35
X38
X40
X39
X37
X36
A4
S39
Z
86
87
87a
85
30
X41:8
X41:7
X41:6
X41:5
X41:4
X41:3
X41:2
X41:1
4240
120R
X12:1
3
24
1
9
2
1
10
6
5
7
22 923 11 34
1
24 25 50
39
G
AB
C D
P
P
X7:4 X11:8
X7:3
X7:2
X6:3
X6:6
X6:5
X6:8
X6:9
X7:1
15A
20A
X9:6X10:6
1
5
7
1
5
7
5 3
1
X16:1
X15:2
X16:4
X15:4
X16:2
X15:1
X46:2
X6:10
X46:1
X11:8
X46:3
X6:11
X16:3
1
3
7
X17:1
X17:2
7 5
4 2
36
8
S
°C
5 3
1
10k
32284737 46
X41:9
1A
C
B
A
C D E
BA
A
B
A
C
F G
A
B
C
A
B
B
C
A2
A3
A4 A5
A1
A6
C
A
B
A
B
C
21
X44:1
X44:2
1
3
7
5A
+
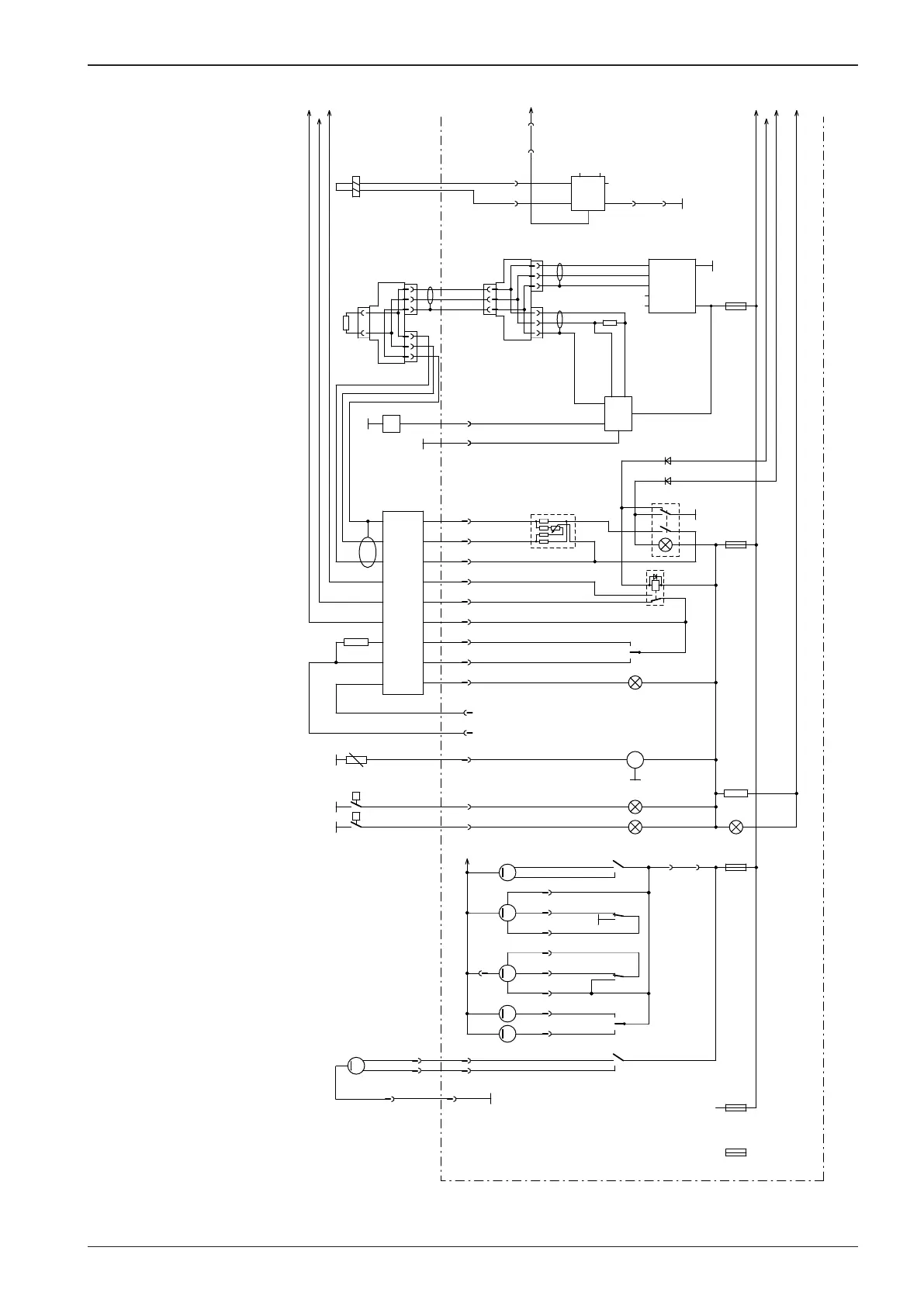
ENGINE
DIAGNOSTIC
SOCKET
AIRCONDITION
RESERVE
SERVO VALVE
FUEL LEVEL GAUGE
HYDRAULICS FLUID TEMPERATURE
AIR FILTER
HYDRAULICS FLUID FILTER
HEATING FAN
CABINE FAN
(The machine without aircondition is not with M3, switch S 29 )
FRONT WIPER
REAR WIPER
WINDSCREEN WASHER
REAR WINDOW WASHER
211466_2en
MOTOR CONNECTOR

Table of Contents

Other manuals for Ammann ASC 110

Related product manuals