EasyManua.ls Logo

Assa Abloy Effeff 519 - Dimensions; Euro-Profile Cylinder; Swiss Profile Cylinder

Assa Abloy Effeff 519
Print Icon
To Next Page IconTo Next Page
To Next Page IconTo Next Page
To Previous Page IconTo Previous Page
To Previous Page IconTo Previous Page
Loading...
82
DE / EN
Abmessungen / Dimensions
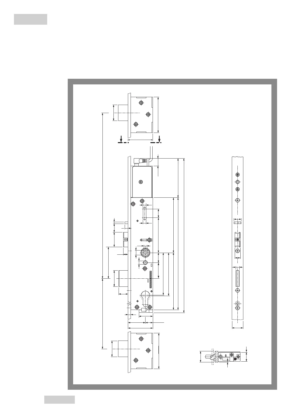
Abb. 17 :
Abmessungen des
Motor-Mehrfachverriege-
lungsschlosses 519
- Rohrrahmen (mit
Dornmaß 35 mm)
Pic. 17 :
Dimensions of the
motorised multi-point
lock 519 - tubular frame
(with 35 mm backset)
92 * Euro-Profilzylinder
Euro-profile cylinder
94 * Schweizer Profilzylinder
Swiss profile cylinder
8
12
24
20,5
10
7
15,5
35
(50,5)
16
50
24
35 32
18,5
4
Ø7
Ø5,3
9
35
132
757
733
333,3
244
125
119
94 *
92 *
21,5
19,5
75,5
84,3
16,3
68,5
20
2
6
0,5
35
7
132
35,5
8,2
30
AA
A - A
Abmessungen
Dimensions
DE / EN

Table of Contents

Related product manuals