EasyManua.ls Logo

Astoria Core 600 - AEP Version

Astoria Core 600
104 pages
Print Icon
To Next Page IconTo Next Page
To Next Page IconTo Next Page
To Previous Page IconTo Previous Page
To Previous Page IconTo Previous Page
Loading...
TECHNICIANS' manual80 of 104
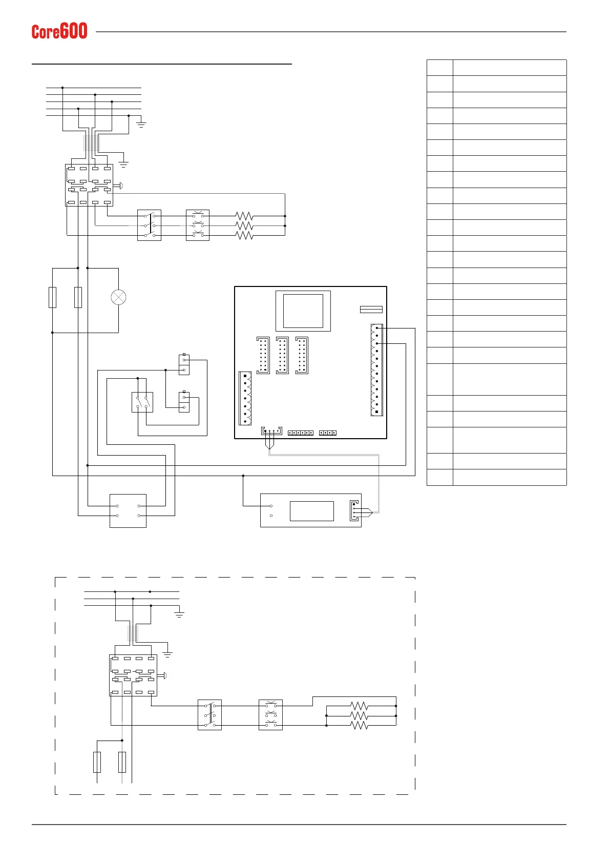
14.4 AEP version
ALD LED power supply
BI White
BL Blue
CB Wiring
CLS Cup warmer LED connector
CO Power switch
CSP LED spotlight connector
CT Connector
DI Double switch
F1 10 A fuse
F2 6.3 A fuse
GR Grey
GV Yellow green
LA Light switched on
MA Brown
N Neutral
NE Black
PR Pressure switch
R Phase
RE
Heating unit heating
element
RO Red
S Phase
SA
Heating element protec-
tion thermostat
SRA Auxiliary relay board
T Phase
CO
CB
CB
ALD
DI
CSP
CLS
BI
AR
GR
RO
NE
RO
NE
RO
RE
LA
F2F1
R
S
T
N
MA
BL NE GR GV


 


CO
SAPR
R
N
MA BL
GV


 


SAPR
F1
RE


  
  

F2F1
SINGLE-PHASE version

Table of Contents

Related product manuals