EasyManua.ls Logo

Astoria Core 600 - DISPLAY Connector Connection

Astoria Core 600
104 pages
Print Icon
To Next Page IconTo Next Page
To Next Page IconTo Next Page
To Previous Page IconTo Previous Page
To Previous Page IconTo Previous Page
Loading...
TECHNICIANS' manual 87 of 104
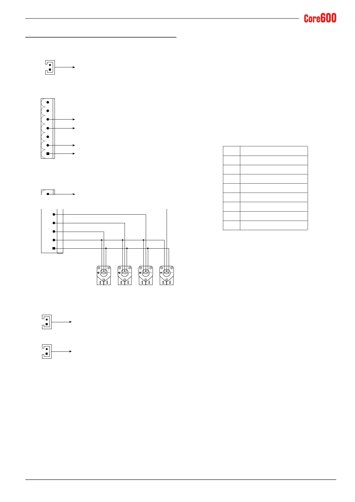
14.11 DISPLAY connector connection
CN1 NTC Scaldatazze
Phase
Phase
Neutralleiter
Neutralleiter
CV1 CV2 CV3 CV4
CN4
CN2
1
2
3
4
5
6
7
1
2
3
4
5
6
CN5 NTC Autosteamer
CN6 NTC Boiler
RO
NE
BL
GI
AR
Neutralleiter
CN3
1
2
+
0,35A
-
Phase
RO
GI
Led piano lavoro
Alimentatore
spot led
O O O O
CN1 NTC Scaldatazze
Phase
Phase
Neutralleiter
Neutralleiter
CV1 CV2 CV3 CV4
CN4
CN2
1
2
3
4
5
6
7
1
2
3
4
5
6
CN5 NTC Autosteamer
CN6 NTC Boiler
RO
NE
BL
GI
AR
Neutralleiter
CN3
1
2
+
0,35A
-
Phase
RO
GI
Led piano lavoro
Alimentatore
spot led
O O O O
AR Orange
BL Blue
CV1 GR1 volumetric counter
CV2 GR2 volumetric counter
CV3 GR3 volumetric counter
CV4 GR4 volumetric counter
GI Yellow
NE Black
RO Red

Table of Contents

Related product manuals