EasyManua.ls Logo

AudioCodes Mediant 1000

AudioCodes Mediant 1000
1195 pages
To Next Page IconTo Next Page
To Next Page IconTo Next Page
To Previous Page IconTo Previous Page
To Previous Page IconTo Previous Page
Loading...
User's Manual 658 Document #: LTRT-27045
Mediant 1000B Gateway & E-SBC
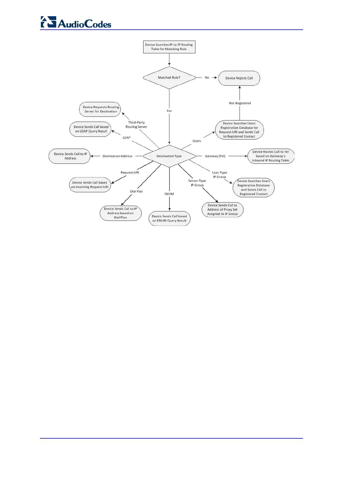
To configure and apply an IP-to-IP Routing rule, the rule must be associated with a Routing
Policy. The Routing Policy associates the routing rule with an SRD(s). Therefore, the
Routing Policy lets you configure routing rules for calls belonging to specific SRD(s).
However, as multiple Routing Policies are relevant only for multi-tenant deployments (if
needed), for most deployments, only a single Routing Policy is required. As the device
provides a default Routing Policy ("Default_SBCRoutingPolicy"), when only one Routing
Policy is required, the device automatically assigns the default Routing Policy to the routing
rule. If you are implementing LDAP-based routing (with or without Call Setup Rules) and/or
Least Cost Routing (LCR), you need to configure these settings for the Routing Policy
(regardless of the number of Routing Policies employed). For more information on Routing
Policies, see ''Configuring SBC Routing Policy Rules'' on page 670.
The IP-to-IP Routing table also provides the following features:
Alternative Routing: In addition to the alternative routing/load balancing provided by
the Proxy Set associated with the destination IP Group, the table allows the
configuration of alternative routes whereby if a route fails, the next adjacent (below)
rule in the table that is configured as 'Alt Route Ignore/Consider Inputs' are used. The
alternative routes rules can be set to enforce the input matching criteria or to ignore
any matching criteria. Alternative routing occurs upon one of the following conditions:
A request sent by the device is responded with one of the following:
SIP response code (i.e., 4xx, 5xx, and 6xx SIP responses) configured in the
Alternative Routing Reasons table (see ''Configuring SIP Response Codes
for Alternative Routing Reasons'' on page 668).
SIP 408 Timeout or no response (after timeout).
The DNS resolution includes IP addresses that the device has yet to try (for the
current call).
Messages are re-routed with the same SIP Call-ID and CSeq header fields (increased
by 1).
Re-routing SIP Requests: This table enables you to configure "re-routing" rules of

Table of Contents

Other manuals for AudioCodes Mediant 1000

Related product manuals