EasyManua.ls Logo

AudioCodes Mediant 1000 - Page 671

AudioCodes Mediant 1000
1195 pages
Print Icon
To Next Page IconTo Next Page
To Next Page IconTo Next Page
To Previous Page IconTo Previous Page
To Previous Page IconTo Previous Page
Loading...
Version 7.2 671 Mediant 1000B Gateway & E-SBC
User's Manual 33. Routing SBC
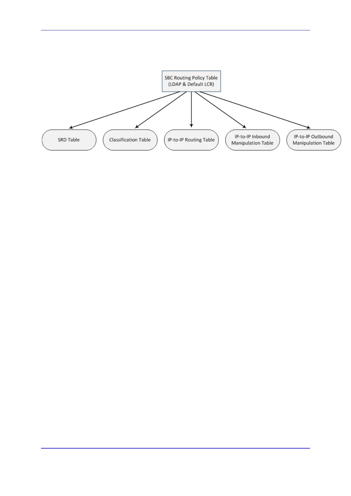
Routing Policy to routing and manipulation rules. The figure below shows the configuration
entities to which Routing Policies can be assigned:
Typically, assigning a Routing Policy to a Classification rule is not required, as when an
incoming call is classified it uses the Routing Policy associated with the SRD to which it
belongs. However, if a Routing Policy is assigned to a Classification rule, it overrides the
Routing Policy assigned to the SRD. The option to assign Routing Policies to Classification
rules is useful in deployments requiring different routing and manipulation rules for specific
calls pertaining to the same SRD. In such scenarios, you need to configure multiple
Classification rules for the same SRD, where for some rules no Routing Policy is assigned
(i.e., the SRD's assigned Routing Policy is used) while for others a different Routing Policy
is specified to override the SRD's assigned Routing Policy.
In multi-tenant environments employing multiple SRDs and Routing Policies, the IP Groups
that can be used in routing rules (in the IP-to-IP Routing table) are as follows:
If the Routing Policy is assigned to only one SRD and the SRD is an Isolated SRD, the
routing rules of the Routing Policy can be configured with IP Groups belonging to the
Isolated SRD and IP Groups belonging to all Shared SRDs.
If the Routing Policy is assigned to a Shared SRD, the routing rules of the Routing
Policy can be configured with any IP Group (i.e., belonging to Shared and Isolated
SRDs). In effect, the Routing Policy can include routing rules for call routing between
Isolated SRDs.
If the Routing Policy is assigned to multiple SRDs (Shared and/or Isolated), the routing
rules of the Routing Policy can be configured with IP Groups belonging to all Shared
SRDs as well as IP Groups belonging to Isolated SRDs that are assigned the Routing
Policy.
To facilitate the configuration of routing rules in the IP-to-IP Routing table through the Web
interface, only the permitted IP Groups (according to the above) are displayed as optional
values.
The general flow for processing the call for multi-tenant deployments and Routing Policies
is as follows:
1. Using the Classification table, the device classifies the incoming call to an IP Group,
based on the SIP Interface on which the call is received. Based on the SIP Interface,
the device associates the call to the SRD that is assigned to the SIP Interface.
2. Once the call has been successfully classified to an IP Group, the Routing Policy
assigned to the associated SRD is used. However, if a Routing Policy is configured in
the Classification table, it overrides the Routing Policy assigned to the SRD.
3. The regular manipulation (inbound and outbound) and routing processes are done
according to the associated Routing Policy.

Table of Contents

Other manuals for AudioCodes Mediant 1000

Related product manuals