EasyManua.ls Logo

ComAp InteliLite NT AMF Series - Page 59

ComAp InteliLite NT AMF Series
84 pages
Print Icon
To Next Page IconTo Next Page
To Next Page IconTo Next Page
To Previous Page IconTo Previous Page
To Previous Page IconTo Previous Page
Loading...
InteliLite
NT
– AMF20/25, SW version 1.2, ©ComAp – March 2008 59
IL-NT-AMF-Reference Guide1.2.pdf
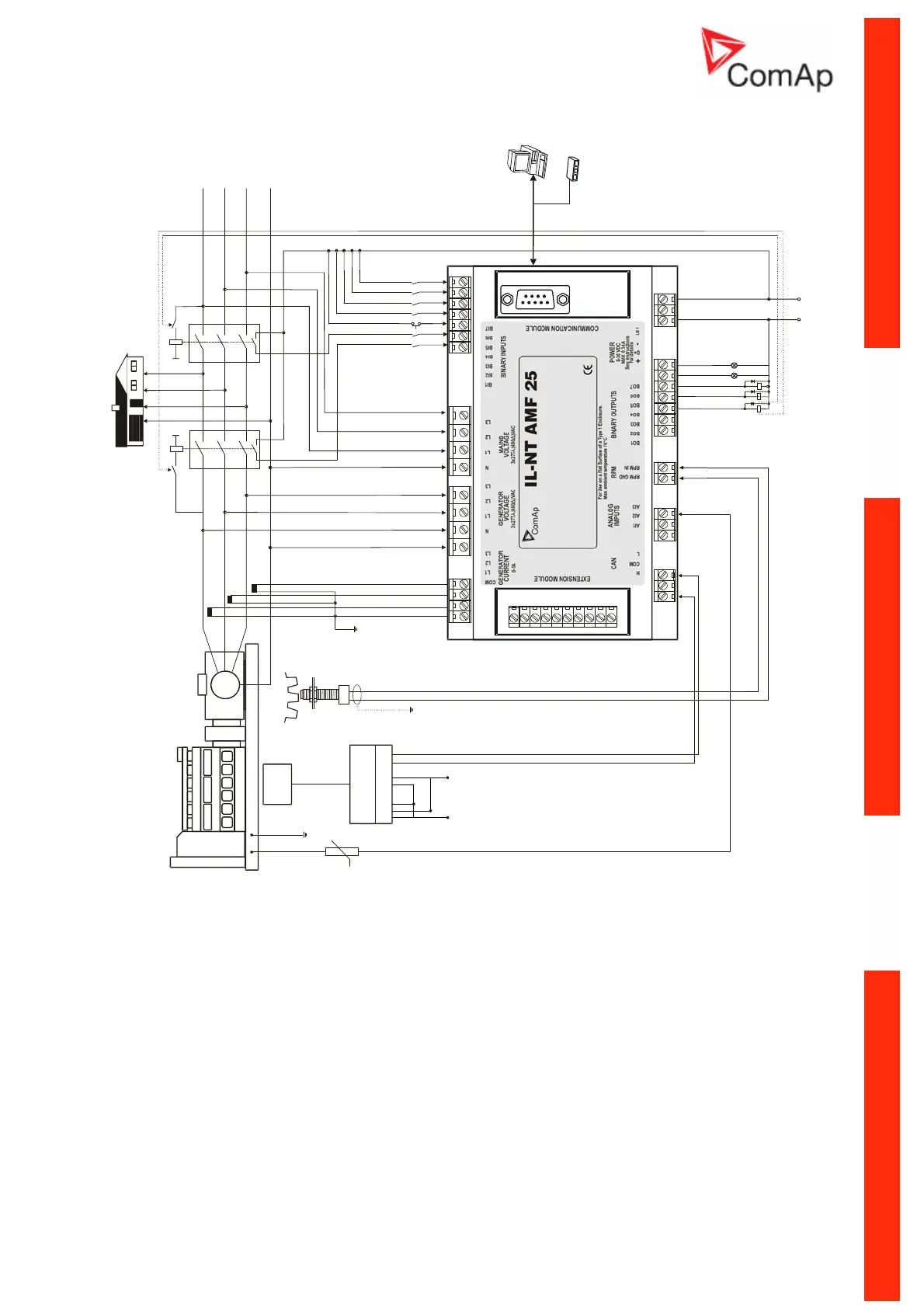
SCANIA S6
LOAD
ACCESS LOCK
EMERGENCY STO
P
CONTROL
SIGNALS
GEN C.B. FEED-BACK
MAINS C.B. FEED
-BA
CK
DIESEL/GAS ENGINE
RPM
GENERATOR
G
+24 V
L1
L2
L3
N
Generator C.B.
Mains C.B.
SPRINKLER
REMOTE TEST
RS-232C
Interface
Modem or PC
REMOTE OFF
ALARM
BINARY OUTPUTS
MAINS C.B.
GEN C.B.
PRESTART
READY TO LOAD
FUEL LEVEL
ECU
10
-pin EMS B1
connector
3
45678
910
21
+24 V DC
GND

Table of Contents

Related product manuals