EasyManua.ls Logo

Denso BHT-8000 - Page 102

Denso BHT-8000
219 pages
Print Icon
To Next Page IconTo Next Page
To Next Page IconTo Next Page
To Previous Page IconTo Previous Page
To Previous Page IconTo Previous Page
Loading...
Chapter 2 Getting Started the BHT and System Mode
89
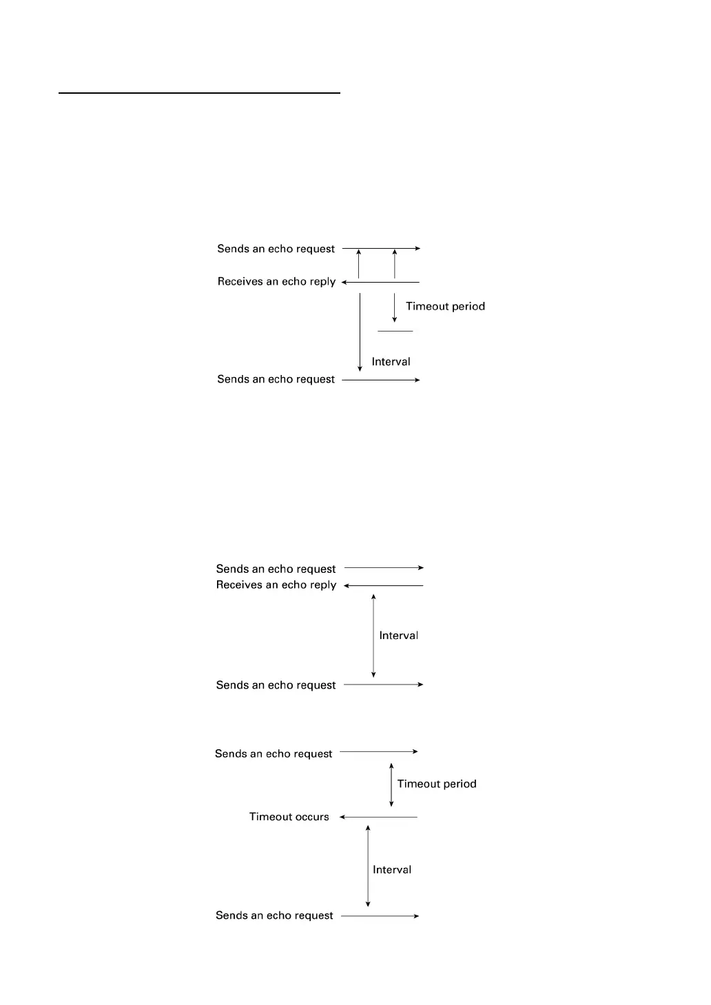
PING Echo Request Send Timing (SEND TYPE)
Two types of echo request send timings are available: TYPE 1 and TYPE 2.
! TYPE 1
After sending an echo request, PING will wait for the period specified by INTERVAL and then send an
echo request again. For TYPE 1, the relationship between the INTERVAL and TIMEOUT should be
"INTERVAL TIMEOUT."
! TYPE 2
After sending an echo request, PING will wait for an echo reply to be received or for timeout to occur.
After that, PING will wait for the period specified by INTERVAL and then send an echo request again.
For TYPE 2, no relationship between the INTERVAL and TIMEOUT is required.
If PING receives an echo reply:
If timeout occurs:

Table of Contents

Other manuals for Denso BHT-8000

Related product manuals