EasyManua.ls Logo

DETEWE opencom 100 - Connectible Devices; Internal;External S Ports

DETEWE opencom 100
84 pages
Print Icon
To Next Page IconTo Next Page
To Next Page IconTo Next Page
To Previous Page IconTo Previous Page
To Previous Page IconTo Previous Page
Loading...
20
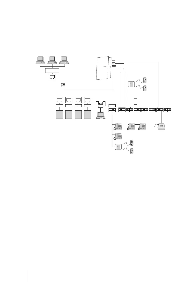
Connectible Devices Installation
Connectible Devices
The OpenCom 100 ports offer a large
number of possibilities for connect-
ing devices.
One of the many possible configu-
rations is shown in the following
figure:
Example of port assignment of the OpenCom 110 with terminals
Internal/External
S
0
Ports
The S
0
ports
S
0
2 and S
0
3 (OpenCom 105)
S
0
3 and S
0
4 (OpenCom 110)
S
0
1 to S
0
6 (OpenCom 120)
can be connected either externally
(i.e. to ISDN network terminators) or
internally. Simultaneous use of both
is not possible.
Besides the S
0
3 internal and S
0
4 in-
ternal ports, the OpenCom 110 has a
further port available, the S
0
5, which
can only be used internally.
Up to eight devices (ISDN tele-
phones, ISDN faxes, ISDN base sta-
tions, ISDN cordless telephones,
ISDN adapters for the PC) per bus
can be connected by means of twin-
pair cables to the internal buses. The
U
pn
3/4
U
pn
5/6
U
pn
7/8
a/b
1/2
a/b
3/4
Actor
1 + 2
S
0
3 ext S
0
4 ext
Sensor
Intercom/Door opener
S
0
2 ext
LAN
S
0
1 ext
NTBA NTBANTBA NTBA
R
E
Hub
RRR R
COM
U
pn
1/2
S
0
5 int
Intercom/Relay

Table of Contents

Other manuals for DETEWE opencom 100

Related product manuals