EasyManua.ls Logo

Emerson Daniel Danalyzer 1000 - Page 52

Emerson Daniel Danalyzer 1000
320 pages
Print Icon
To Next Page IconTo Next Page
To Next Page IconTo Next Page
To Previous Page IconTo Previous Page
To Previous Page IconTo Previous Page
Loading...
SEP 2005 MODEL 1000
EQUIPMENT DESCRIPTION
2-20
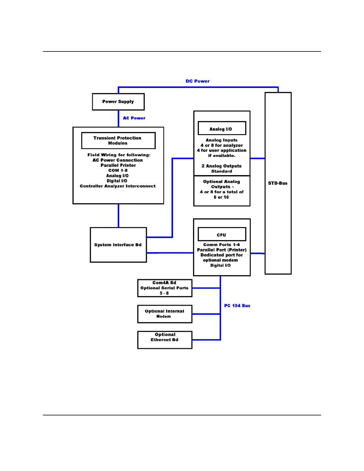
Figure 2-5. Block Diagram of GC Controller Circuit Boards

Table of Contents

Related product manuals