EasyManua.ls Logo

Frymaster FPGL330CA - FPGL230;430 Wiring 250 V Australia

Frymaster FPGL330CA
102 pages
Print Icon
To Next Page IconTo Next Page
To Next Page IconTo Next Page
To Previous Page IconTo Previous Page
To Previous Page IconTo Previous Page
Loading...
1-42
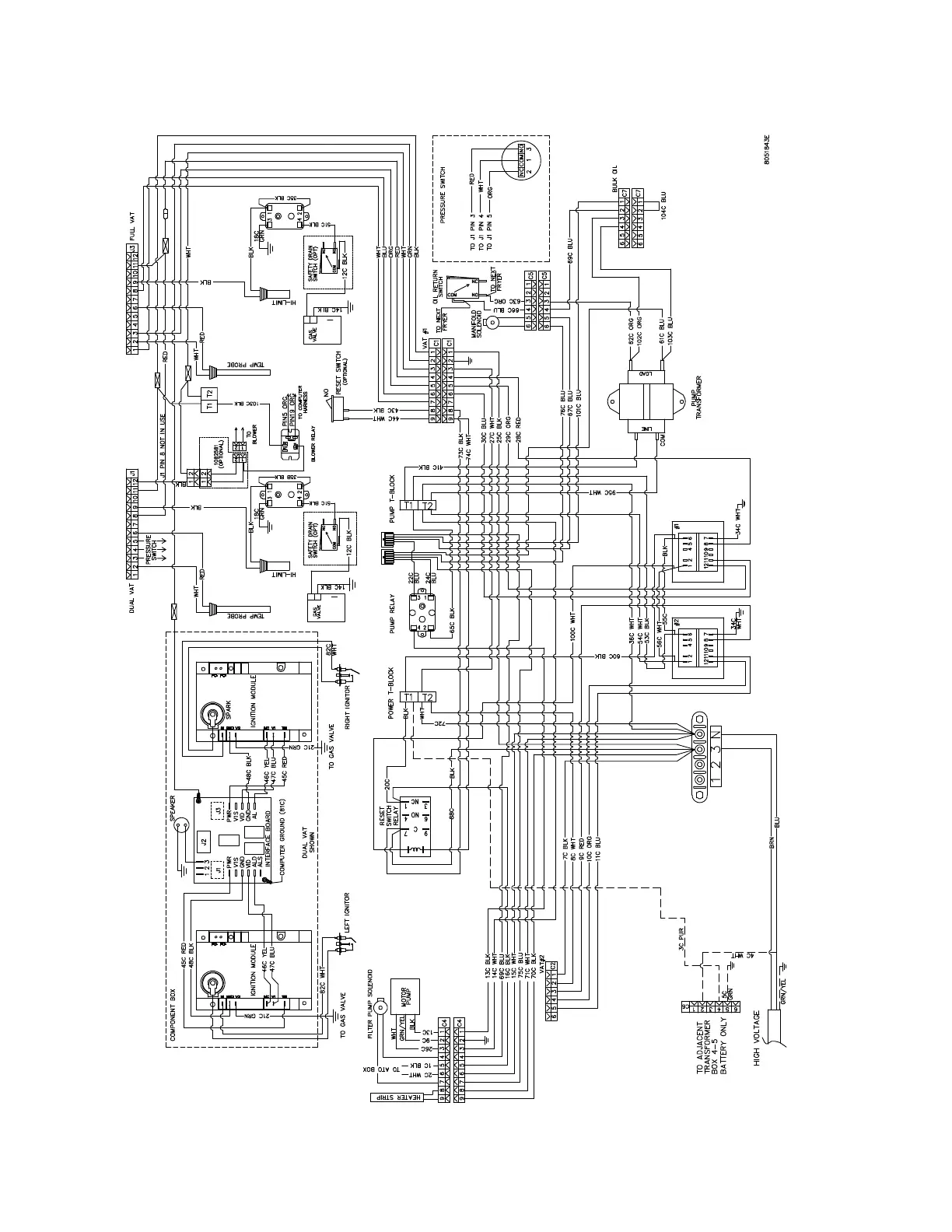
1.17.1.2 FPGL230/430 Wiring 250V Australia

Table of Contents

Related product manuals