EasyManua.ls Logo

Frymaster FPGL330CA - Page 57

Frymaster FPGL330CA
102 pages
Print Icon
To Next Page IconTo Next Page
To Next Page IconTo Next Page
To Previous Page IconTo Previous Page
To Previous Page IconTo Previous Page
Loading...
1-51
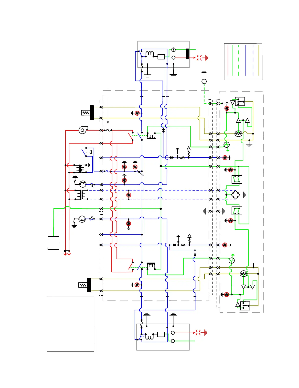
1.18.3 FPGL30 Series Dual Vat Single Spark Module excluding Australia
T
D
G
N
D
A
L
A
R
M
2
5
V
+
R
I
G
H
T
I
G
N
I
T
O
R
V
A
L
V
E
T
E
M
P
P
R
O
B
E
B
L
O
W
E
R
2
4
V
H
I
G
H
L
I
M
I
T
O
P
T
I
O
N
A
L
A
I
R
S
W
I
T
C
H
6
J
3
1
1
4
8
9
R
-
H
E
A
T
L
E
D
4
R
-
G
V
L
E
D
5
R
P
W
R
V
1
D
A
L
A
R
M
3
5
1
0
4
1
4
1
3
1
1
J
2
3
5
1
0
4
1
4
1
3
1
1
T
R
O
U
B
L
E
P
O
W
E
R
H
E
A
T
B
N
R
G
N
D
G
V
A
I
R
2
4
V
L
E
D
3
R
I
G
H
T
I
G
N
I
T
I
O
N
M
O
D
U
L
E
T
D
B
N
R
G
N
D
G
N
D
2
5
V
+
L
E
F
T
I
G
N
I
T
O
R
V
A
L
V
E
T
E
M
P
P
R
O
B
E
1
2
V
G
V
H
I
G
H
L
I
M
I
T
L
I
N
E
V
O
L
T
A
G
E
3
1
5
9
8
4
6
2
J
1
L
-
H
E
A
T
L
E
D
2
K
1
H
E
A
T
R
E
L
A
Y
1
2
V
L
E
D
6
L
-
G
V
L
E
D
1
L
P
W
R
V
2
D
A
L
A
R
M
1
5
1
5
1
4
1
4
6
6
1
2
1
2
2
2
1
1
P
O
W
E
R
O
N
/
O
F
F
T
R
O
U
B
L
E
L
E
F
T
I
G
N
I
T
I
O
N
M
O
D
U
L
E
1
2
2
T
M
T
M
O
N
/
O
F
F
S
D
H
V
A
1
K
4
7
K
1
/
5
0
A
1
K
4
7
K
1
/
5
0
H
V
F
1
F
u
s
e
n
o
t
a
p
p
l
i
c
a
b
l
e
t
o
f
r
y
e
r
s
m
a
n
u
f
a
c
t
u
r
e
d
b
e
f
o
r
e
6
/
9
6
L
I
N
E
V
O
L
T
A
G
E
1
2
V
D
C
2
4
V
A
C
1
2
V
A
C
P
R
O
B
E
C
I
R
C
U
I
T
S
O
U
N
D
D
E
V
I
C
E
C
I
R
C
U
I
T
A
I
R
L
E
D
n
o
t
a
p
p
l
i
c
a
b
l
e
t
o
f
r
y
e
r
s
m
a
n
u
f
a
c
t
u
r
e
d
b
e
f
o
r
e
6
/
9
6
H
E
A
T
H
O
O
D
R
E
L
A
Y
D
R
A
I
N
S
A
F
E
T
Y
S
W
I
T
C
H
O
N
L
Y
O
N
U
N
I
T
S
W
I
T
H
B
U
I
L
T
-
I
N
F
I
L
T
R
A
T
I
O
N
A
I
R
S
W
I
T
C
H
O
N
L
Y
O
N
C
E
A
N
D
S
O
M
E
E
X
P
O
R
T
U
N
I
T
S
K
2
H
E
A
T
R
E
L
A
Y
F
2
F
U
S
E
A
L
A
R
M
F
1
F
U
S
E
F
P
G
L
3
0
S
E
R
I
E
S
D
U
A
L
V
A
T
(OPT) DRAIN SAFETY
SWITCH
(OPT) DRAIN SAFETY
SWITCH

Table of Contents

Related product manuals