EasyManua.ls Logo

Gree U-Match 5 Series - Page 59

Gree U-Match 5 Series
224 pages
To Next Page IconTo Next Page
To Next Page IconTo Next Page
To Previous Page IconTo Previous Page
To Previous Page IconTo Previous Page
Loading...
GREE U-Match 5 SERIES UNIT SERVICE MANUAL
56
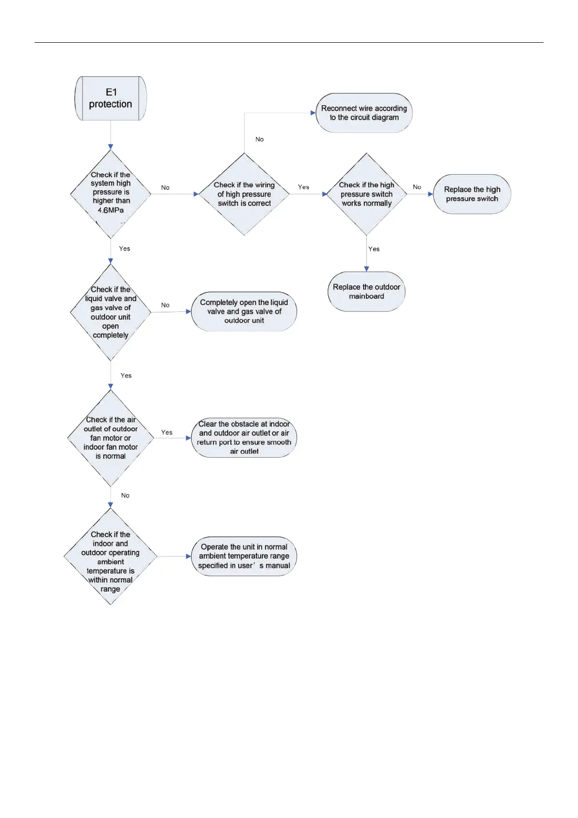
Troubleshooting

Table of Contents

Related product manuals