EasyManua.ls Logo

Gree U-Match 5 Series - “E2” Indoor Anti-Freezing Protection

Gree U-Match 5 Series
224 pages
To Next Page IconTo Next Page
To Next Page IconTo Next Page
To Previous Page IconTo Previous Page
To Previous Page IconTo Previous Page
Loading...
GREE U-Match 5 SERIES UNIT SERVICE MANUAL
57
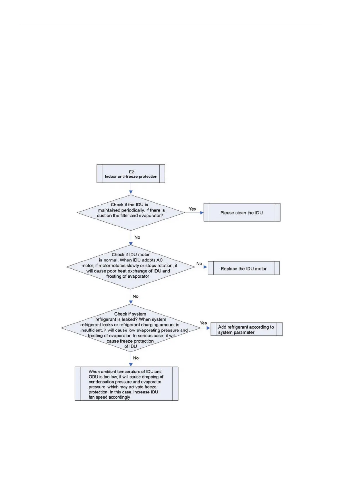
3.4.2 “E2” Indoor Anti-freezing Protection
Error display: IDU wired controller and IDU receiver light board will display E2
Error judgment condition and method:
Check IDU pipe temperature. When pipe temperature is too low, freeze protection will be activated to
prevent freezing damage of evaporator.
Possible reason
■IDU filter and evaporator are dirty
■IDU motor is blocked
■Refrigerant amount is insufficient
■Ambient temperature of IDU and ODU is too low
Troubleshooting

Table of Contents

Related product manuals