EasyManua.ls Logo

Gree U-Match 5 Series - “F0” Indoor Ambient Temperature Sensor Error; “F1” Evaporator Temperature Sensor Error

Gree U-Match 5 Series
224 pages
To Next Page IconTo Next Page
To Next Page IconTo Next Page
To Previous Page IconTo Previous Page
To Previous Page IconTo Previous Page
Loading...
GREE U-Match 5 SERIES UNIT SERVICE MANUAL
64
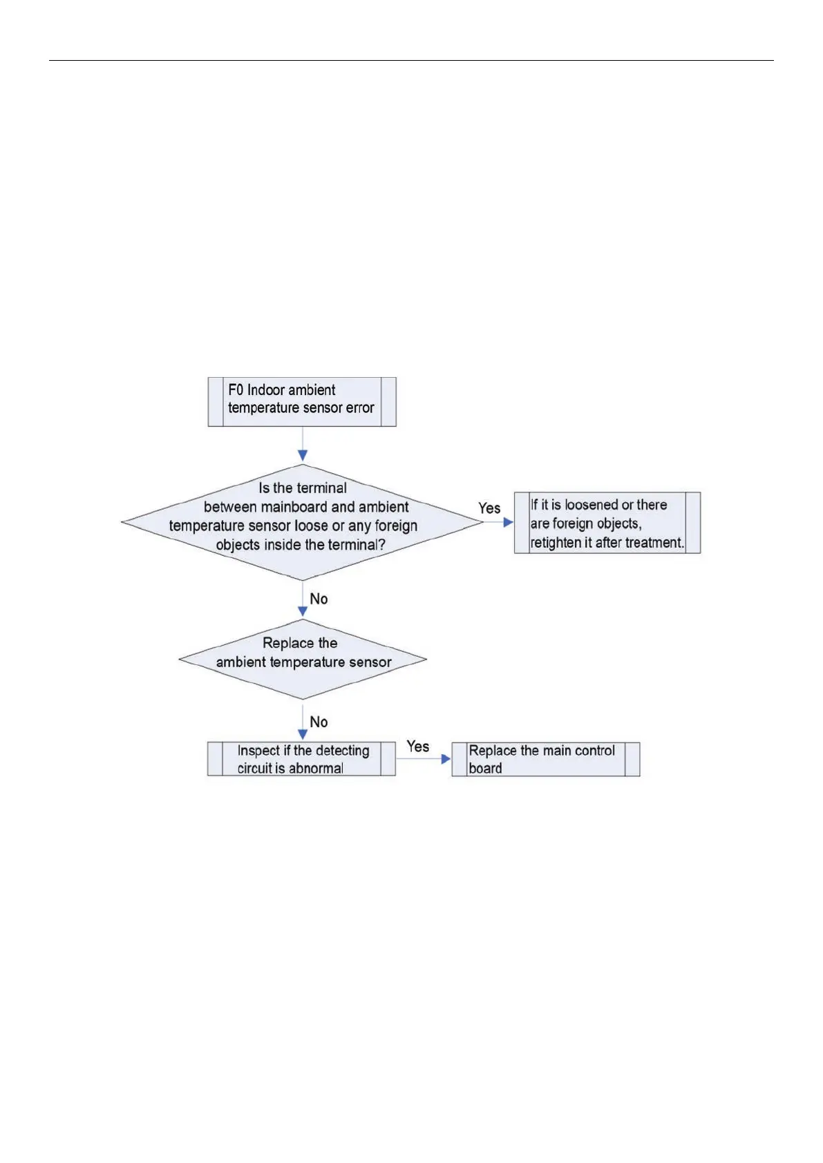
3.4.8 “F0” Indoor Ambient Temperature Sensor Error
Error display: IDU wired controller and IDU receiver light board will display F0
Error judgment condition and method:
Sample the AD value of temperature sensor through temperature sensor detecting circuit and judge the
range of AD value, If the sampling AD value exceeds upper limit and lower limit in 5 seconds continuously, report
the error.
Possible reason:
■Poor contact between ambient temperature sensor and terminal in mainboard interface
■Ambient temperature sensor is abnormal
■Detecting circuit is abnormal
Troubleshooting
3.4.9 “F1” Evaporator Temperature Sensor Error
Error display: IDU wired controller and IDU receiver light board will display F1
Error judgment condition and method:
Sample the AD value of temperature sensor through temperature sensor detecting circuit and judge the
range of AD value, If the sampling AD value exceeds upper limit and lower limit in 5 seconds continuously, report
the error.
Possible reason:
■Poor contact between temperature sensor and terminal in mainboard interface
■Temperature sensor is abnormal
■Detecting circuit is abnormal

Table of Contents

Related product manuals