EasyManua.ls Logo

Hypertherm HyPerformance Plasma HPR800XD - Page 301

Hypertherm HyPerformance Plasma HPR800XD
366 pages
To Next Page IconTo Next Page
To Next Page IconTo Next Page
To Previous Page IconTo Previous Page
To Previous Page IconTo Previous Page
Loading...
7-5
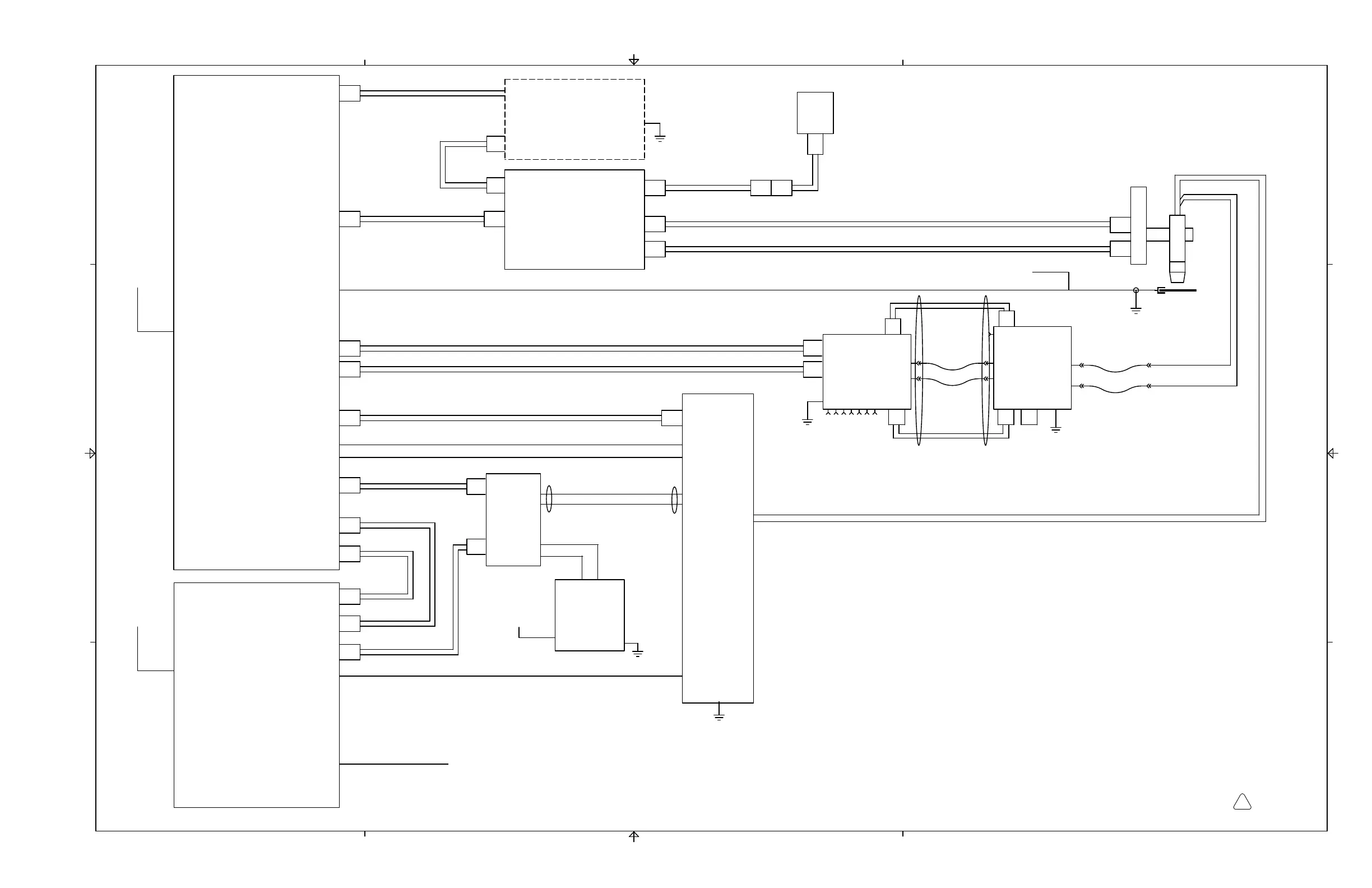
3 Phase
Power
w/ Ground
Unit 2
Metering
Unit 4
Console
Selection
Unit 3
O2
N2
Ignition
Cooling Supply Lead
HF/PS Cable
Unit 1
Power Supply 1
Gas Power Cable
Torch
Interface
CNC
(Customer Supplied)
Console
1X3 2X1
1X1
Unit 6
Pilot Arc Lead
Air
3X2
4X1
Plasma Interface Cable
1X4
Unit 5
(Optional Unit)
THC
CNC Interface Cable
Pendant Ext. Cable
(Optional Unit)
Operator
Unit N
Pendant
Lifter
Torch
(Optional Unit)
Unit M
Atm Vent
Power Cable
Primary Work Lead
Cooling Return Lead
1X2
Gas Can Cable
Negative Lead Primary
1X5
Motor Drive Cable
CNC Interface Cable
Lifter I/O Interface Cable
128930
12x1
Unit 7
Chiller
Cooler CAN Cable
Cooler Power Cable
H35
12x2
Negative Lead Secondary
1X12
Primary
Power Supply 2
Secondary
1X6
1X6
Power
w/ Ground
3 Phase
3X1
3X4
1X7
1X7
Secondary Work Lead
1X2
Console
Torch Lead Assembly
CAN Comm
Cable
Primary/Secondary Interface
To Secondary Work Lead
Connect to Workpiece
Dual
Interface
Ar
F5
H5
3X3 4X2
Gas Control
Cable
4X3
Cooling Supply Lead
Cooling Return Lead
Power
w/ Ground
3 Phase
Chiller
Unit 8
Unit 9
Command
Workpiece
72"
Plasma
Shield
Cut Gas 1
Cut Gas 2
4 3 2 1
14 3 2
A
B
C
D
B
C
D
ELEC SCH:HPR800XD POWER SUPPLY W/AUTO
D
013381
SHEET 1 OF 24
A

Table of Contents

Related product manuals