EasyManua.ls Logo

InFocus LP500 - Page 95

InFocus LP500
120 pages
Print Icon
To Next Page IconTo Next Page
To Next Page IconTo Next Page
To Previous Page IconTo Previous Page
To Previous Page IconTo Previous Page
Loading...
LP500 Series Service Manual 95
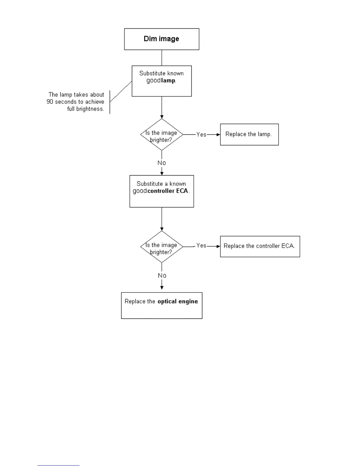
dim
(page 13)
(page 30)
(page 60)

Table of Contents

Other manuals for InFocus LP500

Related product manuals