EasyManua.ls Logo

Johnson Controls YZ - Page 41

Johnson Controls YZ
94 pages
Print Icon
To Next Page IconTo Next Page
To Next Page IconTo Next Page
To Previous Page IconTo Previous Page
To Previous Page IconTo Previous Page
Loading...
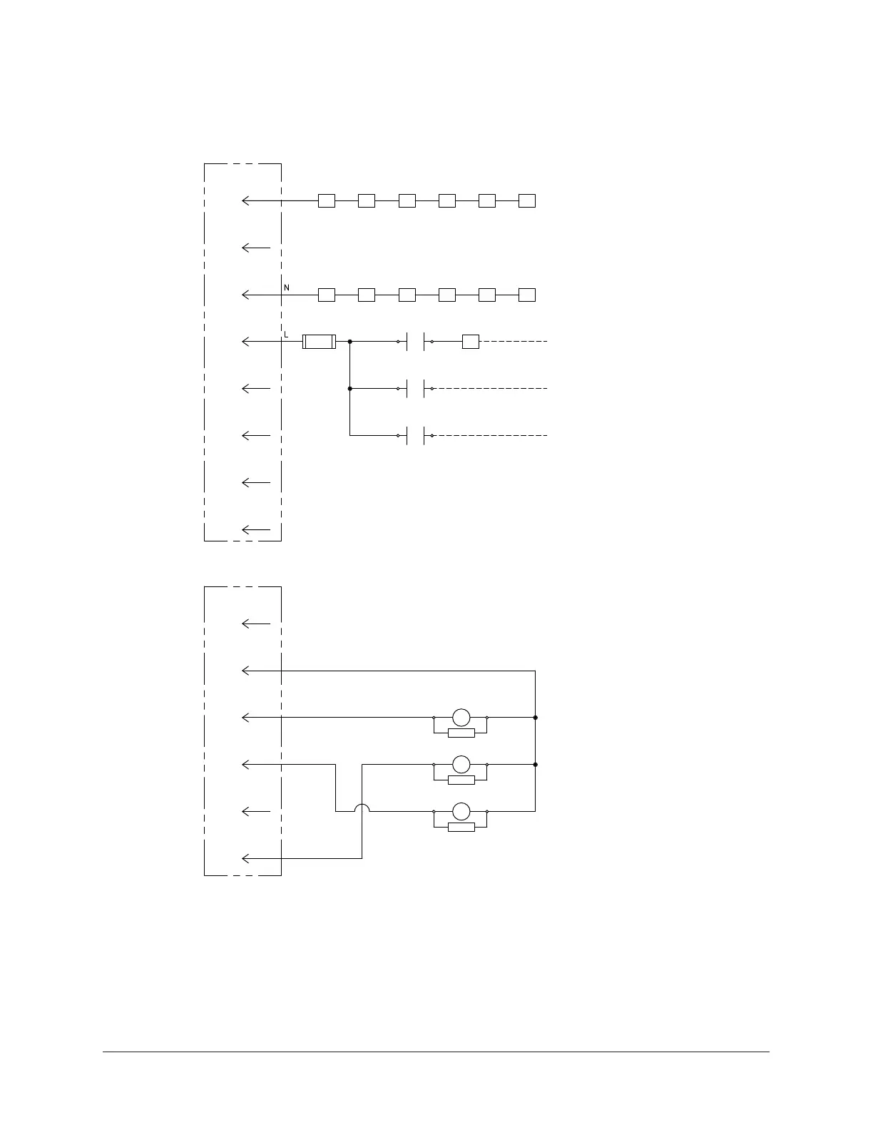
Figure 23: Purge panel enclosure and schematics for 50 Hz
LD23464
035-26662-002
REV -, SHT. 1
G
1FU
K120
1
5
SUPR
K121
1
5
SUPR
SUPR
K122
1
5
K120
4
3
15A
P-VSD
60
61
62
63
64
65
66
67
P-OV
69
70
71
72
73
74
N
G
2
34
165
29
G
3
2
1
A
B
C
D
6
5
4
3
2
1
2
2
2
34
165
29
1HV
1
1LV
1T
K121
4
3
1
K122
4
3
1
BRN
BRN
41Unit Wiring and Field Connections for YZ Centrifugal Chiller with Magnetic Bearing Controller

Table of Contents

Related product manuals