EasyManua.ls Logo

Johnson Controls YZ - OptiView control panel microboard (031-03630)

Johnson Controls YZ
94 pages
Print Icon
To Next Page IconTo Next Page
To Next Page IconTo Next Page
To Previous Page IconTo Previous Page
To Previous Page IconTo Previous Page
Loading...
OptiView control panel microboard (031-03630)
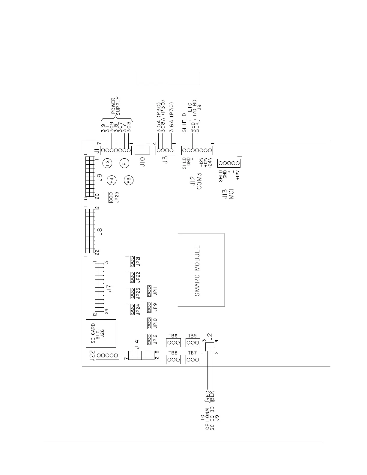
Figure 3: OptiView control panel microboard (031-03630)
LD27255
POWER SUPPLY
MICROBOARD
031-03630
Unit Wiring and Field Connections for YZ Centrifugal Chiller with Magnetic Bearing Controller16

Table of Contents

Related product manuals