EasyManua.ls Logo

Kinze 4900 - Page 233

Kinze 4900
244 pages
Print Icon
To Next Page IconTo Next Page
To Next Page IconTo Next Page
To Previous Page IconTo Previous Page
To Previous Page IconTo Previous Page
Loading...
TM
Model 4900M0290-01
Rev. 8/19 6-109
Lubrication and Maintenance
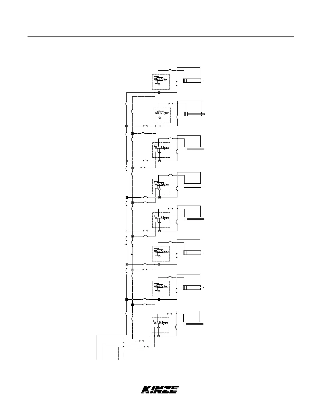
TRUE DEPTH - HYDRAULIC SCHEMATIC - 24 ROW - ROW UNITS 17 - 24
24 Row - Row Units 17-24
To True Depth Junction Block
(Page 6-78)
P1 R4P4 R1
1
3
2
ROW
UNIT
24
1
3
2
ROW
UNIT
23
1
3
2
ROW
UNIT
22
1
3
2
ROW
UNIT
21
1
3
2
ROW
UNIT
20
1
3
2
ROW
UNIT
19
1
3
2
ROW
UNIT
18
1
3
2
ROW
UNIT
17

Table of Contents