EasyManua.ls Logo

Memjet MACH 5 - Appendix F - Z3;Z4;MR Wiring Diagram

Memjet MACH 5
192 pages
Print Icon
To Next Page IconTo Next Page
To Next Page IconTo Next Page
To Previous Page IconTo Previous Page
To Previous Page IconTo Previous Page
Loading...
APPENDICES
183
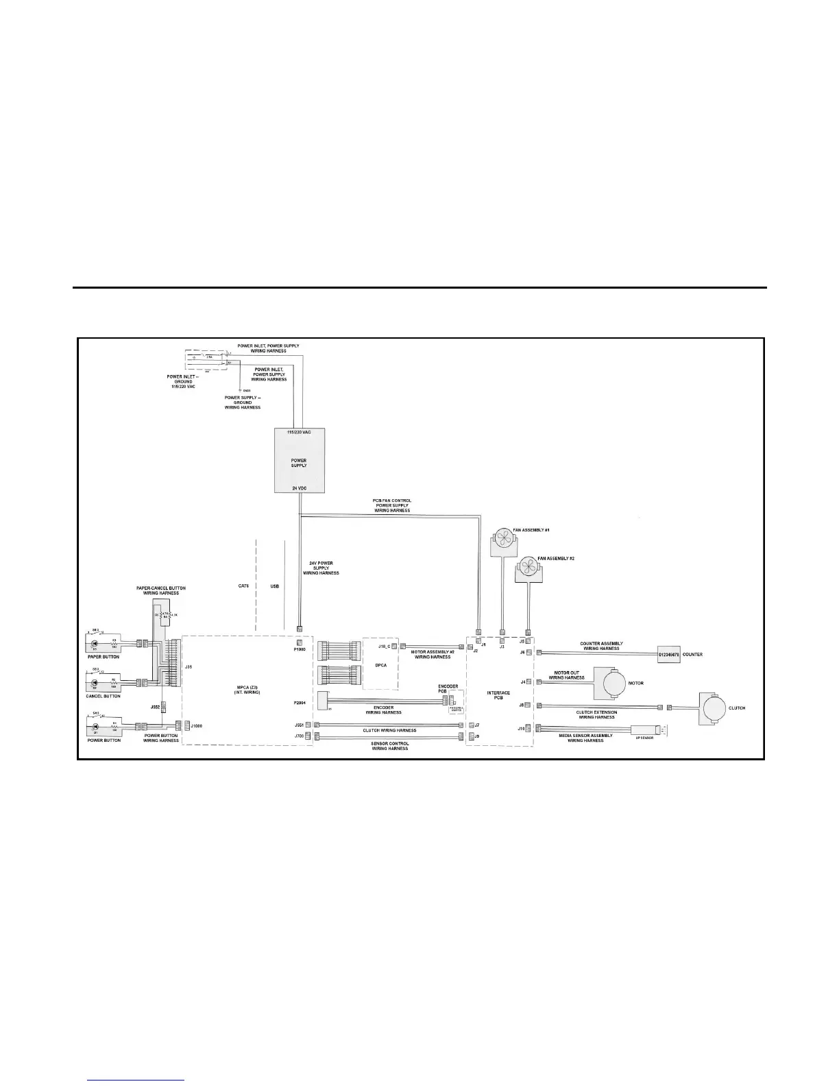
Appendix F – Z3/Z4/MR Wiring Diagram

Table of Contents

Related product manuals