EasyManua.ls Logo

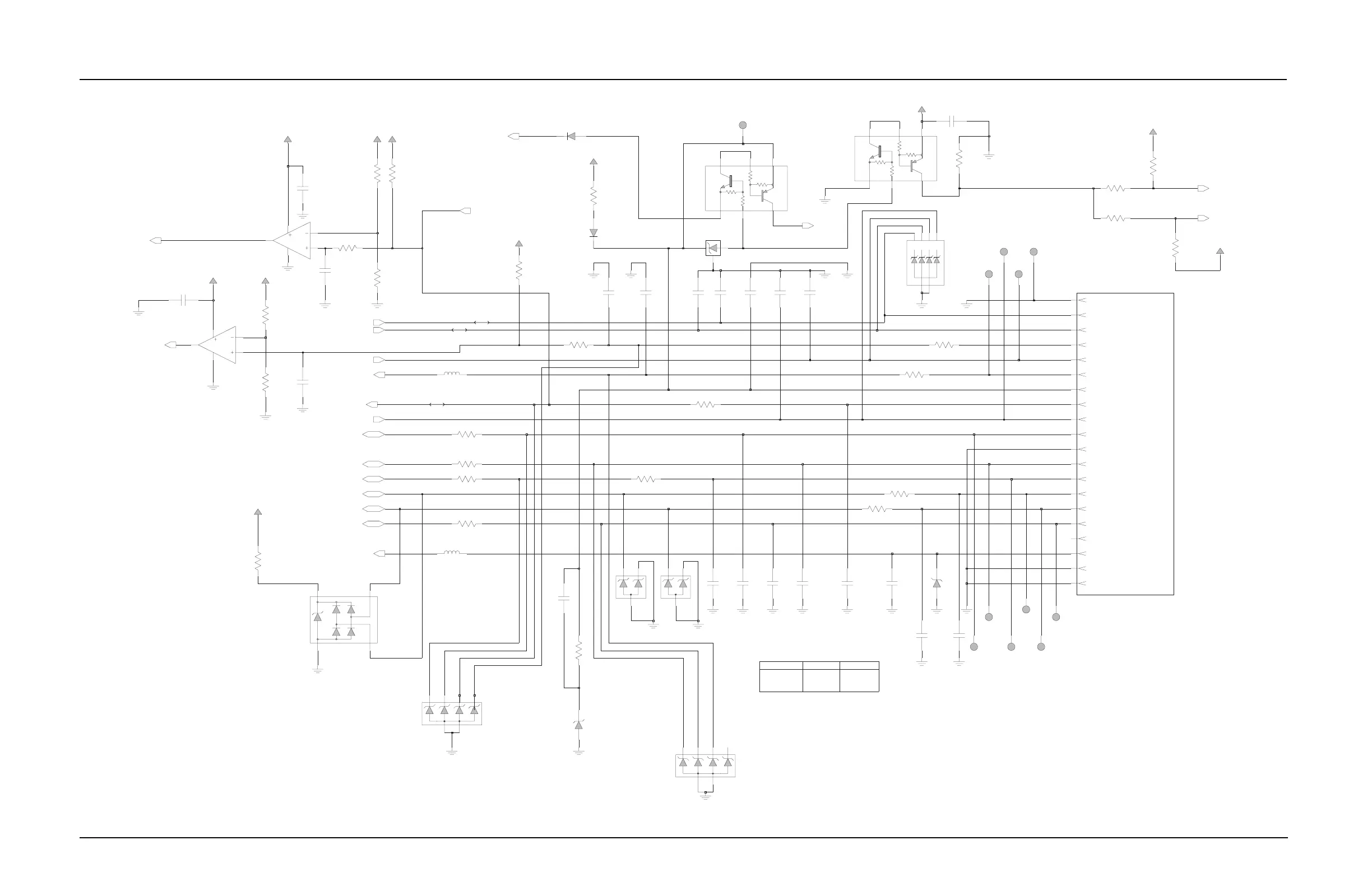
Motorola ATS 3000 - Figure 9.4-4. PMLF4040 A; PMLF4040 B; PMLF4040 C; PMLF4040 F Side Connector Schematic

Motorola ATS 3000
914 pages
Print Icon
To Next Page IconTo Next Page
To Next Page IconTo Next Page
To Previous Page IconTo Previous Page
To Previous Page IconTo Previous Page
Loading...
700/800 MHz Schematics, Board Overlays, and Parts Lists 9.4-5
6816985H01-F February 14, 2012
Figure 9.4-4. PMLF4040A/ PMLF4040B/ PMLF4040C/ PMLF4040F Side Connector Schematic
LH_DATA_KEYFAIL
OPT_B+_VPP
SPKR_COM
700/800 MHz
OPT_SEL2
EXT_MIC
VHF
NC
GND
UHF
OPT_SEL1
RS232_RX_USB-
EXT_SPK+
CTS
BAND SPECIFIC CAPACITOR VALUES
INT_SPKR-
2113944A40
LH_BUSY
BAND
2113944A32
NP
DNP
DNP
GND
J650
GND
910 pF
INT_MIC
NP
2113945A58
PART #
INT_SPK+
20 PIN CONN
RS232_TX_USB+
39 pF
NP
RTS_USB_PWR
GND
CAP VALUE
100 pF
J650-9
J650-12
J650-6
C620
V2.9 0.1uF
1
GND
1
1
CTS1
J650-2
VPP
*C658*
Band Specific
39pF
R669 100
J650-3
R613
20K
J650-4
D603
12
R697
1
V2.9
100
U601
LM7301
4
3
1
2
5
EXTMIC
33
J650-16
1
32
4
R837
1
VR678
V2.9
EXT_SP
33pF
C673
0
R635
C671
33pF
*C656*
Band Specific
39pF
R636
10K
R672
10K
C680
33pF
1
J650-5
BUS
C638
0.1uF
3
6
4
1
100K
R615
Q804
5
2
25
1346
5.6V
VR662
1346
R673
10K
5.6V
VR659
25
VR652
5.6V
V2.9
39pF
1
2
*C657*
Band Specific
13V
VR658
R675 560
.01uF
C868
390R671
C866
.01uF
J650-10
C672
39pF
V2.9
R656
10K
J650-11
*C654*
Band Specific
39pF
10K
R633
J650-7
470pF
C674
EXTSP+
1
BUSY
1
VR657
6.8V
12
5
2
3
6
4
1
Q698
1
150K
R658
VCC5
USB_D
1
390R667
3
1
USB_D+
9.1V
VR663
2
J650-19
V2.9
2
.01uF
C867
D662
1
1
2
5
C621
0.10uF
LM7301
U602
4
3
J650-18
J650-15
0
R634
270nH
L652
J650-13
J650-1
R678 100
R677
10K
*C652*
Band Specific
39pF
C614
330pF
100
R608
J650-20
68
R668
R674
100
R654
10K
100R670
V2.9
VR651
J650-17
5.6V
*C653*
Band Specific
39pF
V2.9
J650-8
R838
33
*C655*
Band Specific
39pF
C607
0.10uF
20K
R614
1A
2A
1K
2K
3K
4K
12.6V
VR650
L651 270nH
SW_B+
J650-14
R666 220
RTS1
1
39pF
V2.9
*C675*
Band Specific
RS232_DI_USB-
OPT_SEL2_OUT
OPT_SEL2_IN
OPT_SEL1
MOD
HAB_MOD
SPKR-
SPKR+
EXT_SPKR-
ONE_WIRE_OPT
RS232_DO_USB+
VPP_EN
INT_MIC
CTS
RTS
OPT_B+_VPP
LHDATA_KEYFAIL
LH_BUSY
EXT_MIC
EXT_SPKR+
2113944A322113944A32
10K
10K
10K
10K
10K
10K
10K
10K

Table of Contents

Related product manuals