EasyManua.ls Logo

Nidec MCE Motion 4000 - Page 50

Nidec MCE Motion 4000
416 pages
Print Icon
To Next Page IconTo Next Page
To Next Page IconTo Next Page
To Previous Page IconTo Previous Page
To Previous Page IconTo Previous Page
Loading...
Installation
2-18 42-02-2M01 A1
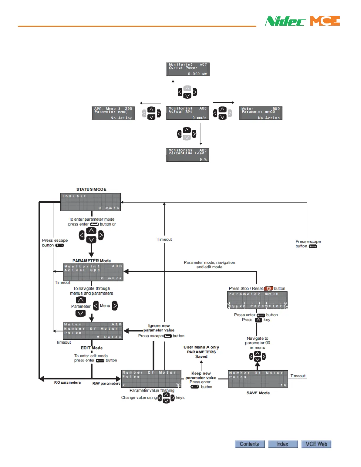
Figure 2.4 Keypad Navigation
Figure 2.5 Keypad Display Modes

Table of Contents