EasyManua.ls Logo

Omron C200H - Page 104

Omron C200H
374 pages
Print Icon
To Next Page IconTo Next Page
To Next Page IconTo Next Page
To Previous Page IconTo Previous Page
To Previous Page IconTo Previous Page
Loading...
91
Work Bit Applications Examples given later in this subsection show two of the most common ways
to employ work bits. These should act as a guide to the almost limitless num-
ber of ways in which the work bits can be used. Whenever difficulties arise in
programming a control action, consideration should be given to work bits and
how they might be used to simplify programming.
Work bits are often used with the OUTPUT, OUTPUT NOT, DIFFERENTIATE
UP, DIFFERENTIATE DOWN, and KEEP instructions. The work bit is used
first as the operand for one of these instructions so that later it can be used
as a condition that will determine how other instructions will be executed.
Work bits can also be used with other instructions, e.g., with the SHIFT REG-
ISTER instruction (SFT(10)). An example of the use of work words and bits
with the SHIFT REGISTER instruction is provided 5-13-1 SHIFT REGISTER
– SFT(10).
Although they are not always specifically referred to as work bits, many of the
bits used in the examples in Section 5 Instruction Set use work bits. Under-
standing the use of these bits is essential to effective programming.
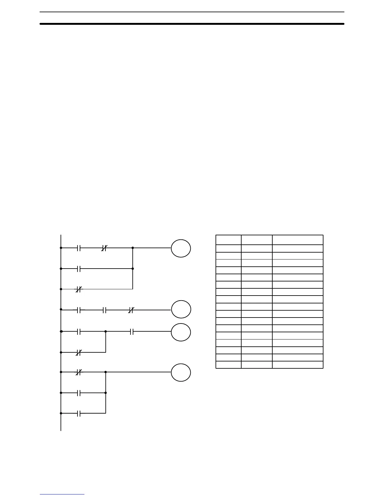
Work bits can be used to simplify programming when a certain combination
of conditions is repeatedly used in combination with other conditions. In the
following example, IR 00000, IR 00001, IR 00002, and IR 00003 are com-
bined in a logic block that stores the resulting execution condition as the sta-
tus of IR 24600. IR 24600 is then combined with various other conditions to
determine output conditions for IR 00100, IR 00101, and IR 00102, i.e., to
turn the outputs allocated to these bits ON or OFF.
00000
00003
00001
00004
00002
00005
00004
00007
00006
0000524600
24600
24600
24600
00100
00101
00102
Address Instruction Operands
00000 LD 00000
00001 AND NOT 00001
00002 OR 00002
00003 OR NOT 00003
00004 OUT 24600
00005 LD 24600
00006 AND 00004
00007 AND NOT 00005
00008 OUT 00100
00009 LD 24600
00010 OR NOT 00004
00011 AND 00005
00012 OUT 00101
00013 LD NOT 24600
00014 OR 00006
00015 OR 00007
00016 OUT 00102
Differentiated Conditions Work bits can also be used if differential treatment is necessary for some, but
not all, of the conditions required for execution of an instruction. In this exam-
Reducing Complex
Conditions
Work Bits Section 4-8

Table of Contents

Related product manuals