EasyManua.ls Logo

Panasonic CU-8ME1XPK - Outdoor Unit: Malfunction of Suction Pipe Pressure Sensor

Panasonic CU-8ME1XPK
643 pages
Print Icon
To Next Page IconTo Next Page
To Next Page IconTo Next Page
To Previous Page IconTo Previous Page
To Previous Page IconTo Previous Page
Loading...
PACD011001C2 Troubleshooting
Troubleshooting UM Combination “MA1R Series” Using R-407C 521
3.24 Outdoor Unit: Malfunction of Suction Pipe Pressure Sensor
Remote Controller
Display
JC
Supposed Causes
Defect of low pressure sensor system
Connection of high pressure sensor with wrong connection.
Defect of outdoor unit PC board.
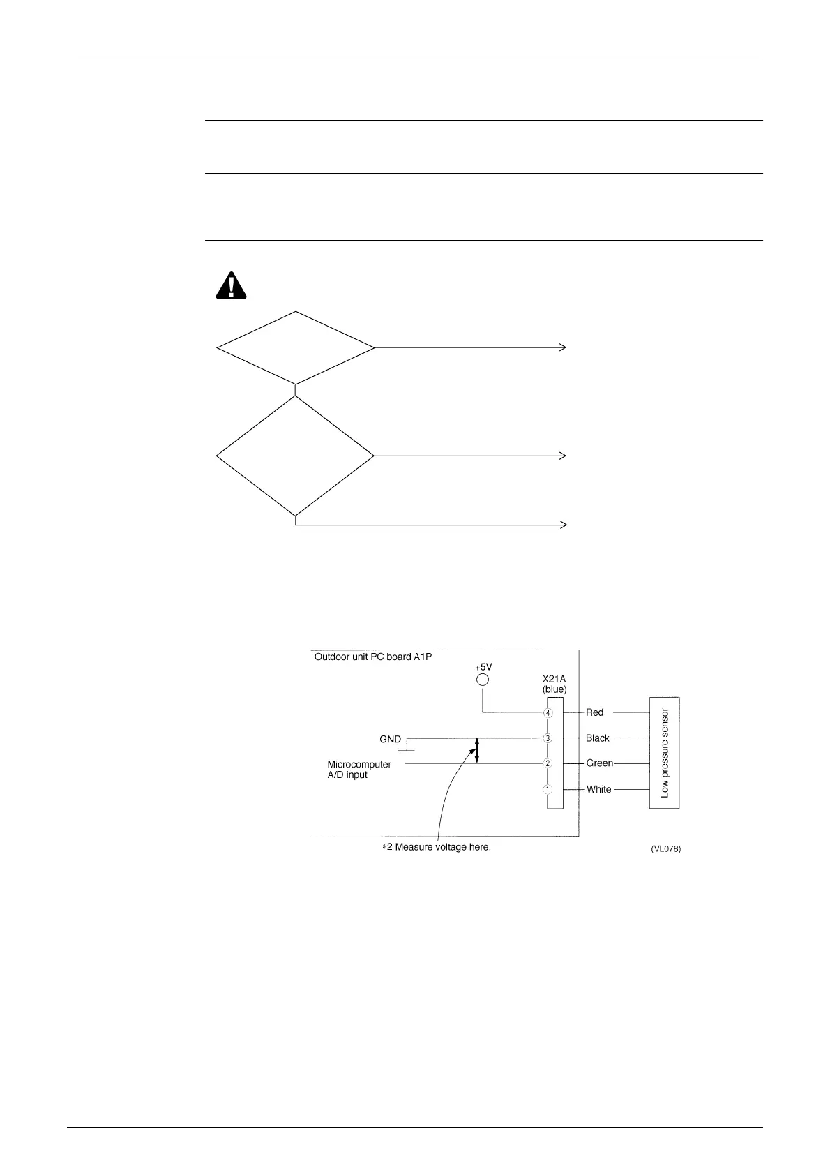
Troubleshooting
1: Voltage measurement point
2: Refer to pressure sensor, pressure/voltage characteristics table on P587.
(VF050)
The
relationship
between the
VH and low pressure is
normal (see 2) when voltage
is measured between X21A pins
(2) and (3) of outdoor unit
PC board (A1P)
(see 1).
Replace the low pressure sensor.
Connect low pressure sensor property
and restart system.
NO
NO
Replace outdoor unit PC board A1P.
YES
YES
The low
pressure sensor is
connected to X21A (blue)
of outdoor unit PC
board (A1P).
Caution
Be sure to turn off power switch before connect or disconnect connector,
or parts damage may be occurred.

Table of Contents

Other manuals for Panasonic CU-8ME1XPK

Related product manuals