EasyManua.ls Logo

Panasonic CU-8ME1XPK - Flow of Refrigerant in each Operation Mode (ME1 R Series)

Panasonic CU-8ME1XPK
643 pages
Print Icon
To Next Page IconTo Next Page
To Next Page IconTo Next Page
To Previous Page IconTo Previous Page
To Previous Page IconTo Previous Page
Loading...
Function PACD011001C2
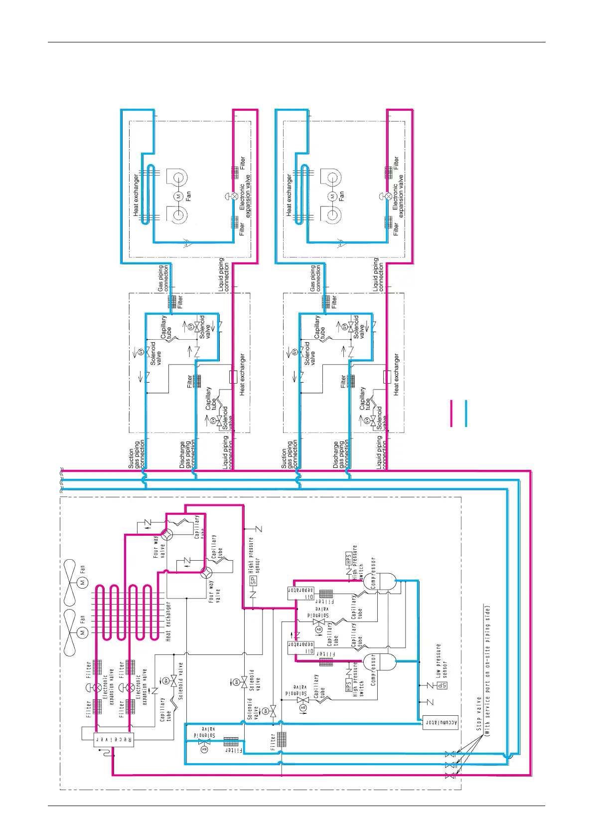
236 Function Urban Multi “MX1R, ME1R Series” Using R-407C
1.3 Flow of Refrigerant in Each Operation Mode (ME1R Series)
1.3.1 Cooling
High pressure
Low pressure
(M070)

Table of Contents

Other manuals for Panasonic CU-8ME1XPK

Related product manuals