EasyManua.ls Logo

Panasonic CU-8ME1XPK - Page 614

Panasonic CU-8ME1XPK
643 pages
Print Icon
To Next Page IconTo Next Page
To Next Page IconTo Next Page
To Previous Page IconTo Previous Page
To Previous Page IconTo Previous Page
Loading...
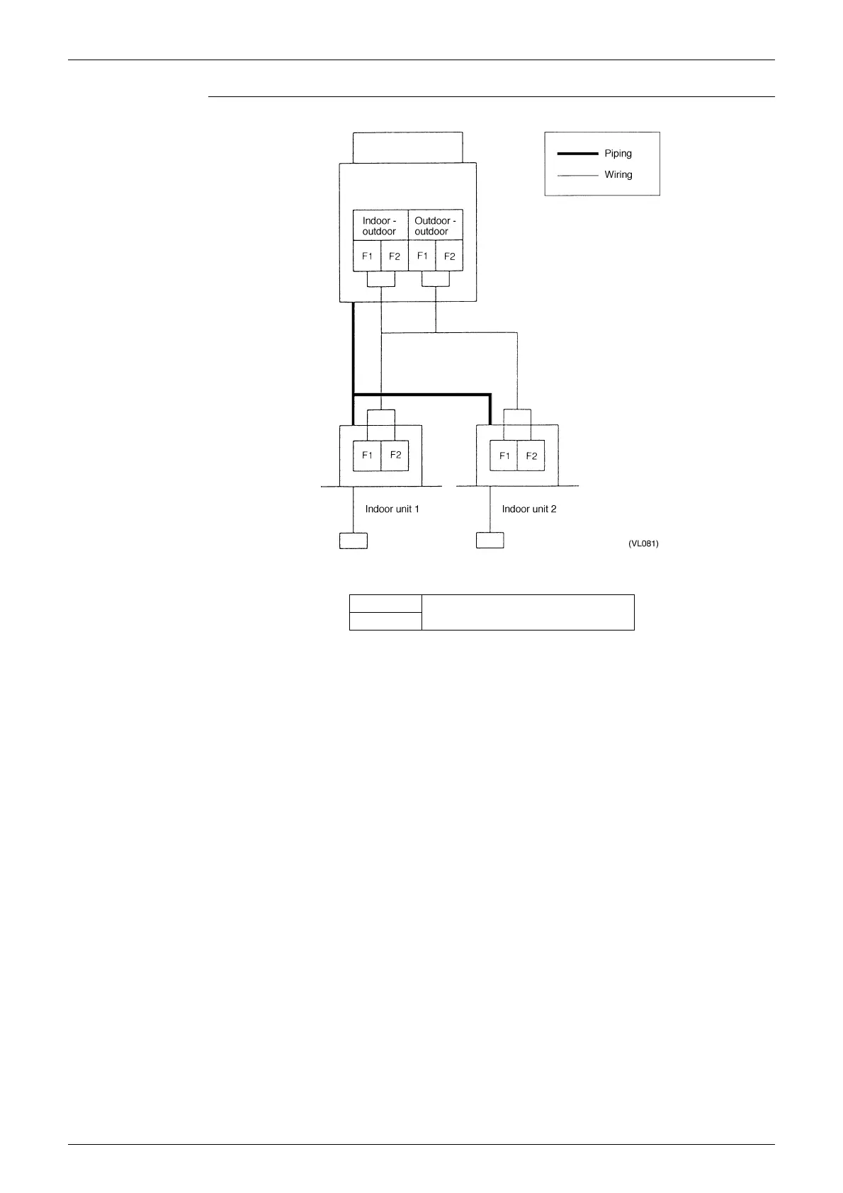
PACD011001C2 Typical Wiring Mistakes
Appendix 593
All Indoor Units
Connected to
Indoor-to-Outdoor
and Outdoor-to-
Outdoor Unit
Terminals
Installation / test operation
Indoor unit 1
U4 malfunction
Indoor unit 2

Table of Contents

Other manuals for Panasonic CU-8ME1XPK

Related product manuals