EasyManua.ls Logo

Panasonic CU-8ME1XPK - Page 616

Panasonic CU-8ME1XPK
643 pages
Print Icon
To Next Page IconTo Next Page
To Next Page IconTo Next Page
To Previous Page IconTo Previous Page
To Previous Page IconTo Previous Page
Loading...
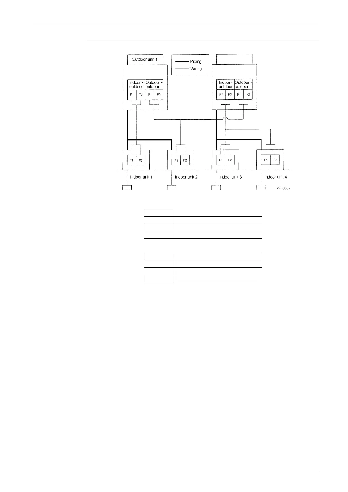
PACD011001C2 Typical Wiring Mistakes
Appendix 595
One of the indoor
units of outdoor
unit 1 is connected
to outdoor-to-
outdoor
transmission
terminals
Installation / test operation
Indoor unit 1 Normal
Indoor unit 2 UF malfunction
Indoor unit 3 Normal
Indoor unit 4 Normal
Other than above
Indoor unit 1 Normal
Indoor unit 2 U4 malfunction
Indoor unit 3 Normal
Indoor unit 4 Normal

Table of Contents

Other manuals for Panasonic CU-8ME1XPK

Related product manuals