EasyManua.ls Logo

Panasonic SA-MAX8000 - Audio

Panasonic SA-MAX8000
104 pages
Print Icon
To Next Page IconTo Next Page
To Next Page IconTo Next Page
To Previous Page IconTo Previous Page
To Previous Page IconTo Previous Page
Loading...
39
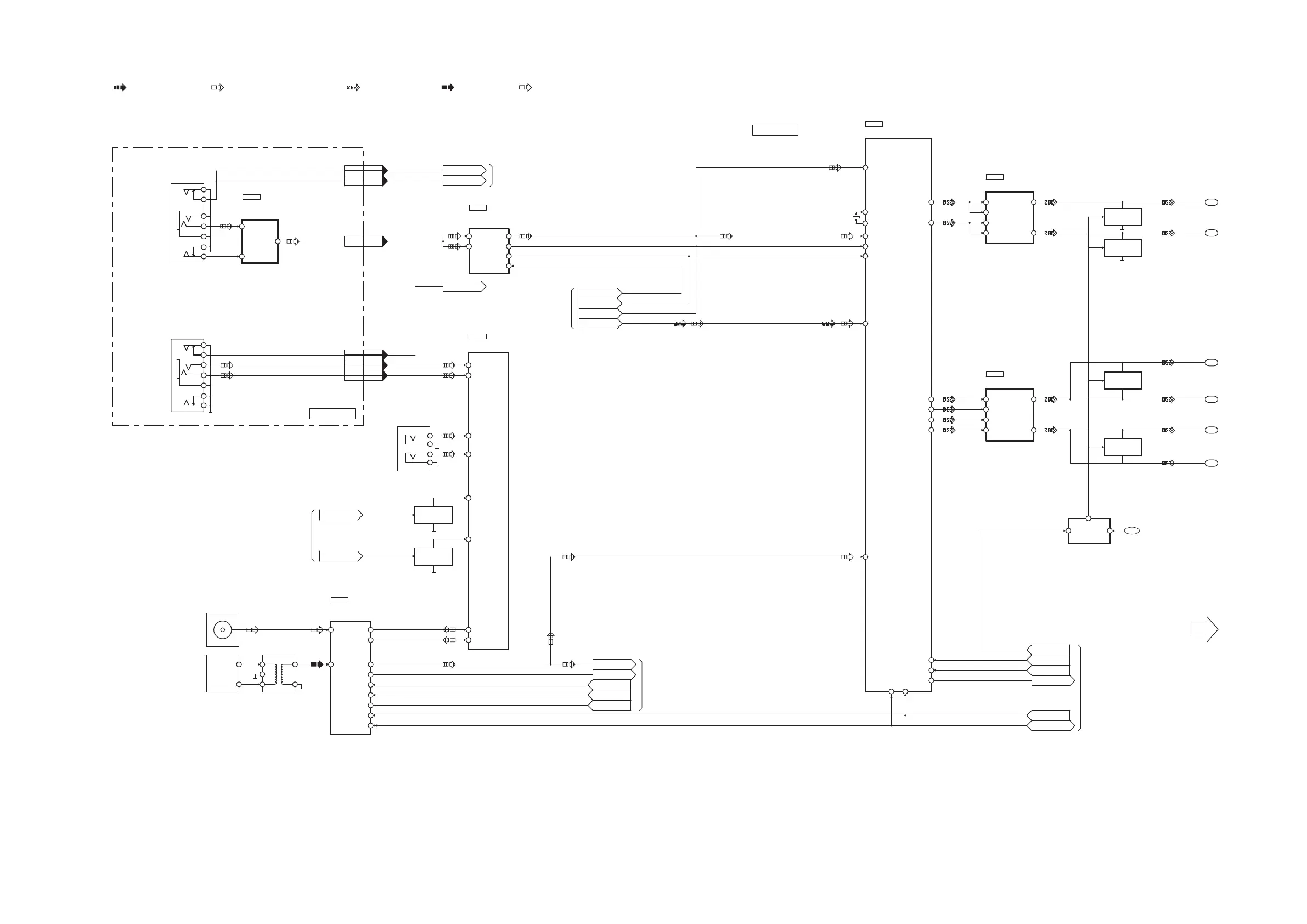
10.2. Audio
SA-MAX8000GN AUDIO (1/2) BLOCK DIAGRAM
1
2
5
6
TO AUDIO
BLOCK (2/2)
: TUNER/AUX/MIC INPUT SIGNAL LINE : OUTPUT SIGNAL LINE: CD INPUT SIGNAL LINE
: FM SIGNAL LINE: AM SIGNAL LINE
4
3
42 XO
41 XI
X4001
7
8
5
DSP
VUEALLPT090
IC4005
MAIN P.C.B.
MIC P.C.B.
SELECTOR
C0JBAR000367
IC4901
A10
ANALOG SEL1
ANALOG SEL1
QR4901
SWITCH
B9
ANALOG SEL2
ANALOG SEL2
DSP SDO0
TUN INT
TUN WCK
QR4902
SWITCH
Q4001
MUTING
Q4002
MUTING
Q4003
MUTE
Q4004
MUTE
JK4952
Y01
X012
AUX IN 1
2
1
3
4
FM ANT
JK7001
AM/FM RADIO
RECEIVER
VUEALLPT087
IC7001
2 FMI
SCLK
GPIO2 18
DOUT 13
DFS 14
LIN 15
RIN 16
DCLK 17
SDIO
RST
JK7002
L7002
4
6
3
1
2
4 AMI2
1
AM ANT
6 SDIN3
8 SDIN1
10 BCK
4
SDA
5
SCL
9 LRCK
FROM/TO
SYSTEM CONTROL
FROM/TO
SYSTEM CONTROL
FROM
SYSTEM CONTROL
R
L
AUX IN 2
JK1402
3
2
1
6
7
5
4
A/D
CONVERTER
C0FBAY000032
IC4802
13 AINL
14 AINR
14 X1
5Y1
3 COM Y
13 COM X
SDTO 9
MCLK 6
LRCK 7
SCLK 8
BUFFER AMP
C0ABBB000230
IC4002
2 A-INPUT
5 B+INPUT
3 A+INPUT
6 B-INPUT
A OUTPUT 1
B OUTPUT 7
77
CN1401 P1803
MIC DET2
MIC DET2
66
CN1401 P1803
MIC DET1
MIC DET1
88
CN1401 P1803
MIC IN
MIC IN
11
CN1401 P1803
MPORT DETMPORT DET
44
CN1401 P1803
MPORT IN RMPORT IN R
22
CN1401 P1803
MPORT IN LMPORT IN L
TO SYSTEM CONTROL
TO SYSTEM CONTROL
FROM
SYSTEM CONTROL
MIC DET2
MIC DET1
MPORT DET
DSP SDO0
DSP BCK
DSP BCK
DSP WCK
DSP WCK
DSP MCK
DSP MCK
I2C SCL
MIC
CIRCUIT
MIC VOLUME CONTROL
VR1401
MIC
JK1403
3
2
1
7
8
5
4
MIC
AMPLIFIER
C1AB00003130
IC1401
QR4001,
QR4002
MUTING
CONTROL
CIRCUIT
I2C SDA
TUN INT
TUN WCK
TUN BCK
TUN BCK
TUN SDO
I2C SCL
TUN RST
TUN SDO
TUN RST
2
RST N
DSP RESET
DSP RESET
DRV AMP MUTE
DRV AMP MUTE
32
PWM3A
KIRARI IN
KIRARI IN
3
SMUTE
DSP MUTE
DSP MUTE
I2C SDA
PWM4A 34
PWM4B 33
BUFFER AMP
C0ABBB000230
IC4001
2 A-INPUT
5 B+INPUT
3 A+INPUT
6 B-INPUT
A OUTPUT 1
B OUTPUT 7
PWM2B 29
PWM1A 28
PWM1B 27
PWM2A 30
+5V
6 SDIN3
7 SDIN2

Table of Contents

Related product manuals