EasyManua.ls Logo

Panasonic SA-MAX8000 - Wiring Connection Diagram

Panasonic SA-MAX8000
104 pages
Print Icon
To Next Page IconTo Next Page
To Next Page IconTo Next Page
To Previous Page IconTo Previous Page
To Previous Page IconTo Previous Page
Loading...
43
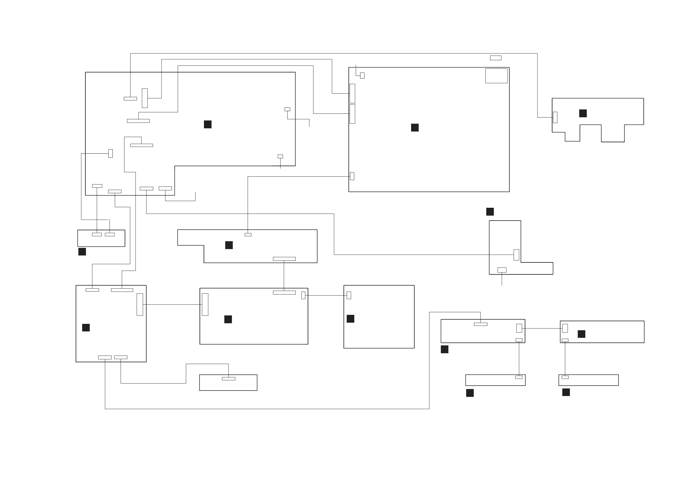
11 Wiring Connection Diagram
NOTE: " * " REF IS FOR INDICATION ONLY.
TO CD LOADING P.C.B.
(CD MECHANISM UNIT)
CN1853
CN1852
P1001
CN1851
P5002
P5001
P1801
P9002
P1802
P9001
CN8001
P1700
ZA1701
CN7002
CN7001
P1600
P1601
P1602 P1650
CN1401
CN9002 CN9001
P1501 P1500
14P
6P7P
30P
12P13P
22P
22P
3P
10P
2P
10P
13P
CN1854
3P
5P
2P
12P
5P 5P
6P
6P
10P10P
13P
13P
9P
P1502
P1503
P1504
P1932
P1930
P1960
P7701*
P1980
6P
6P
13P
P1950
P1931
P1961
P1803
P4501
P8502
2P
10P
13P
30P
6P
7P
14P
10P 24P
9P
P8503
TO FAN UNIT
TO FAN UNIT
TO FAN UNIT
TO OPTICAL PICKUP UNIT
(CD MECHANISM UNIT)
220V~240V
50Hz
AC IN ~
MAIN P.C.B.
A
SMPS P.C.B.
L
MIC P.C.B.
G
MULTI CONTROL P.C.B.
K
BUTTON LEFT P.C.B.
E
BUTTON RIGHT P.C.B.
F
FL DISPLAY P.C.B.
D
CD INTERFACE P.C.B.
M
USB P.C.B.
H
ILLUMINATION
LEFT P.C.B.
B
ILLUMINATION JOG P.C.B.
J
ILLUMINATION
RIGHT P.C.B.
C
VOLUME JOG P.C.B.
I
BT&NFC P.C.B
SA-MAX8000GN WIRING CONNECTION DIAGRAM

Table of Contents

Related product manuals