EasyManua.ls Logo

Panasonic SA-MAX8000 - Main (USB) Circuit

Panasonic SA-MAX8000
104 pages
Print Icon
To Next Page IconTo Next Page
To Next Page IconTo Next Page
To Previous Page IconTo Previous Page
To Previous Page IconTo Previous Page
Loading...
60
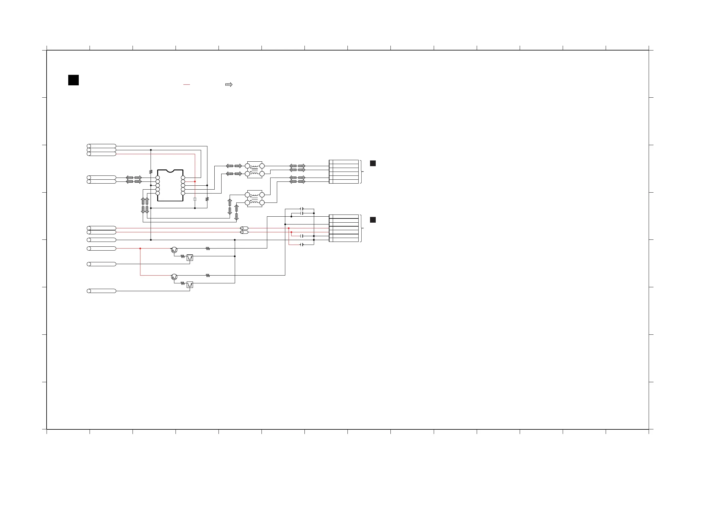
12.15. Main (USB) Circuit
A
1
2 3 4 5 6 7 8 9 10 11 12 13 14
1 2 3 4 5 6 7 8 9 10 11 12 13 14
C
D
B
E
G
H
F
A
C
D
B
E
G
H
F
A
MAIN (USB) CIRCUIT
SCHEMATIC DIAGRAM - 14
SA-MAX8000GN MAIN (USB) CIRCUIT
: +B SIGNAL LINE
H
TO
USB CIRCUIT
(CN9001)
IN SCHEMATIC
DIAGRAM - 21
H
TO
USB CIRCUIT
(CN9002)
IN SCHEMATIC
DIAGRAM - 21
: USB SIGNAL LINE
IO: MAIN (IO EXPANSION): SCHEMATIC DIAGRAM - 1
FA: MAIN (FAN LED): SCHEMATIC DIAGRAM - 2
DS: MAIN (DSP): SCHEMATIC DIAGRAM - 3
AB: MAIN (AMP BTL): SCHEMATIC DIAGRAM - 4 ~ 5
MI: MAIN (MICON): SCHEMATIC DIAGRAM - 6 ~ 7
AS: MAIN (AMP SINGLE): SCHEMATIC DIAGRAM - 8 ~ 9
FE: MAIN (FE): SCHEMATIC DIAGRAM - 10
KA: MAIN (KARAOKE): SCHEMATIC DIAGRAM - 11
DI: MAIN (DIGITAL POWER): SCHEMATIC DIAGRAM - 12 ~ 13
US: MAIN (USB): SCHEMATIC DIAGRAM - 14
AU: MAIN (AUX TUNER): SCHEMATIC DIAGRAM - 15
9
47
56
3
2
1
8
10
IC9001
C0JBAS000401
USB SWITCH
R9012
2.2K
4
3
1
2
T9001
J0ZZB0000182
2
4
3
1
6
5
P9001
QR9002
B1GBCFGN0016
B1GBCFGN0016
LED DRIVE
LED DRIVE
QR9003
100K
R9009
100K
R9007
B1ADCE000012
Q9004
B1ADCE000012
SWITCH
SWITCH
Q9003
R9006
330
300
R9008
C9001
0.1
C9006 1000P
C9004 1000P
C9002 1000P
C9005 1000P
4
5
1
3
2
7
6
P9002
4
3
1
2
J0ZZB0000182
T9002
PW_XSW3R3V
USB_D+
USB_OE
IO
MI
MI
IO
IO
IO
MI
IO
USB_SEL
R9003
2.2K
IO
DGND
PW_SW5R4V
USBLED_PLAY1
USBLED_REC
USB_D-
DGND
D+ B
D+ A
DGND
D- A
DGND
DGND
D- B
USB_PLAY1_LED
USB_B_5R2V
USB_A_5R2V
NC
USB_REC_LED
/OE
VCC
2D+
2D-
S
D-
D+
1D+
1D-
GND
LB9001 J0JGC0000070
J0JGC0000070LB9002
DI
DI
USB_B_SW5R1V
USB_A_SW5R1V

Table of Contents

Related product manuals