EasyManua.ls Logo

Polaris RZR 570 2015 - Eps Troubleshooting (Power Steering Non-Functional with Mil Off)

Polaris RZR 570 2015
482 pages
Print Icon
To Next Page IconTo Next Page
To Next Page IconTo Next Page
To Previous Page IconTo Previous Page
To Previous Page IconTo Previous Page
Loading...
11
9926813 R04 - 2013-2016 RZR 570 Service Manual
© Copyright Polaris Industries Inc.
11.43
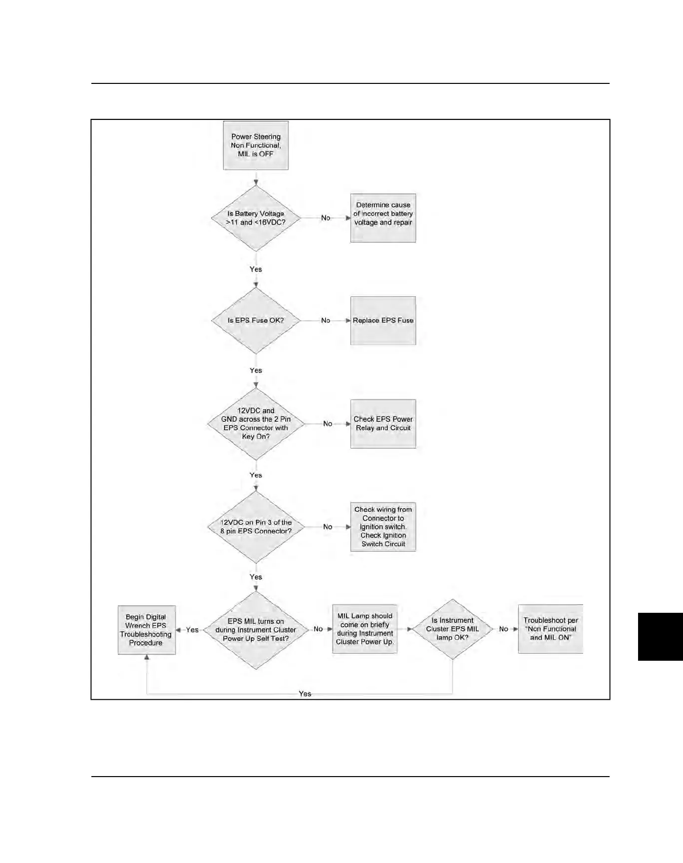
EPS TROUBLESHOOTING (POWER STEERING NON-FUNCTIONAL WITH MIL OFF)
ELECTRICAL

Table of Contents

Other manuals for Polaris RZR 570 2015

Related product manuals