EasyManua.ls Logo

Profichip VPC3+S - Example for the RS485 Interface

Default Icon
132 pages
Print Icon
To Next Page IconTo Next Page
To Next Page IconTo Next Page
To Previous Page IconTo Previous Page
To Previous Page IconTo Previous Page
Loading...
9 PROFIBUS Interface
110
Revision 1.04
VPC3+S User Manual
Copyright © profichip GmbH, 2012
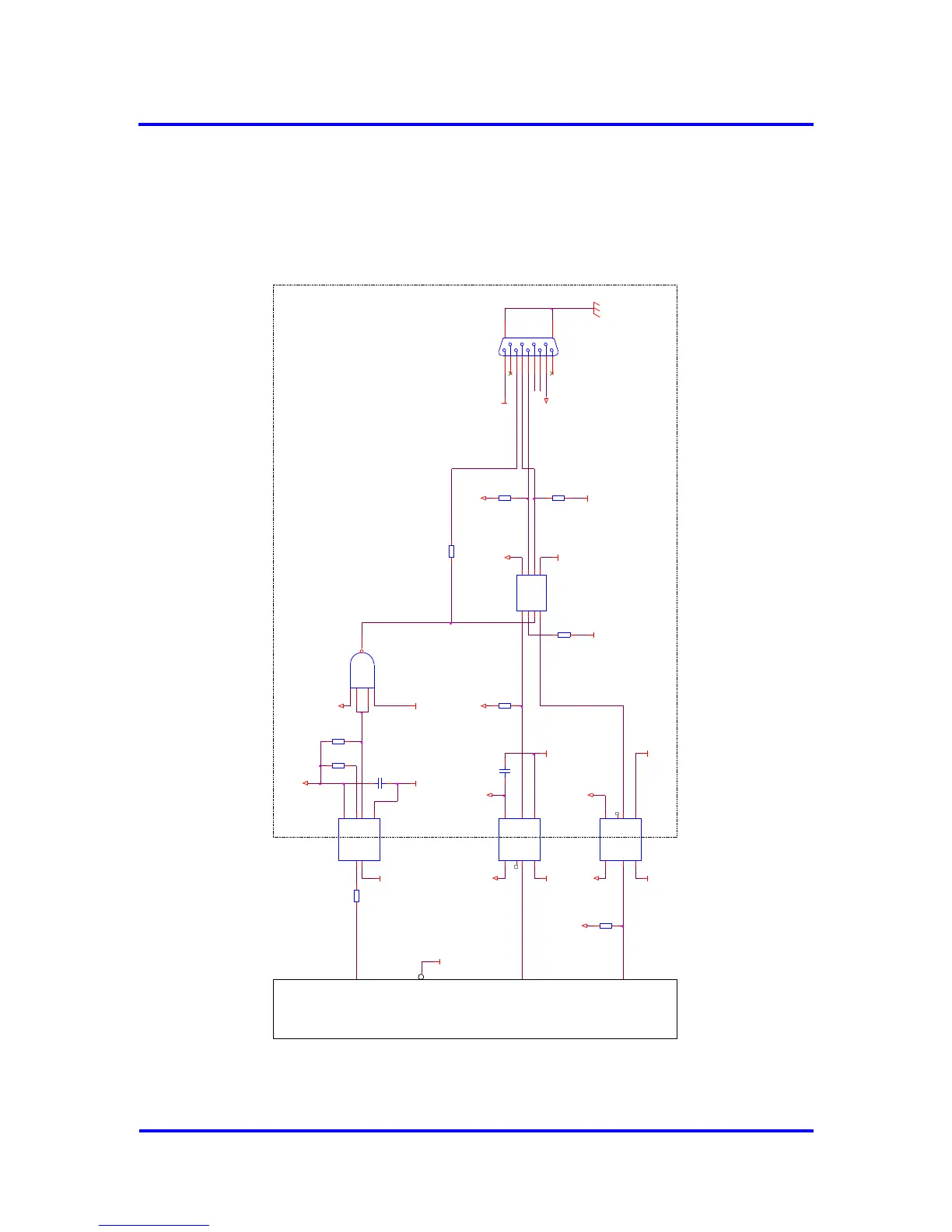
9.2 Example for the RS485 Interface
To minimize the capacity of the bus lines the user should avoid additional
capacities. The typical capacity of a bus station should be 15...25 pF.
Figure 9-2: Example for the RS485 Interface
VCC_ISO
33
R9
22K
12
R35
330R
12
R36
680R
12
GND_ISO
R2
330R
1 2
C1
100n
0805
1 2
GND_ISO
GND_ISO
RTS
GND
VCC_ISO
R39
1K
12
SHIELD
VCC_ISO
30
VCC_ISO
VCC
R4
100K
12
RXD
GND
RTS
R40
470R
1 2
VPC3+C
GND_ISO
26
VCC
R34
680R
12
M24V
VCC_ISO
VCC
IC1
74AHCT1G00
1
2
4
53
B
GND_ISO
R3
100K
12
IC2
DS75176
SO08
1
2
4
6
7
8
5
3
R
RE#
D
A
B
VCC
GND
DE
GND
C15
100n
0805
1 2
VCC_ISO
GND_ISO
IC8
HCPL0710
SO08
1
2
4
7
6
8
5
VCC1
VI
GND1
NC
VO
VCC2
GND2
27
IC6
HCPL0710
SO08
1
2
4
7
6
8
5
VCC1
VI
GND1
NC
VO
VCC2
GND2
TXD
IC7
HCPL0601
SO08
2
3
7
6
8
5
A
K
VE
VO
VCC
GND
GND_ISO
A
X1
SUBD_BU9
11
10
1
6
2
7
3
8
4
9
5
P24V
GND_ISOXCTS
GND
VCC_ISO
VCC_ISO

Table of Contents

Other manuals for Profichip VPC3+S