EasyManua.ls Logo

Samson TROVIS 5575 - Page 98

Samson TROVIS 5575
138 pages
Print Icon
To Next Page IconTo Next Page
To Next Page IconTo Next Page
To Previous Page IconTo Previous Page
To Previous Page IconTo Previous Page
Loading...
98 EB 5575 EN
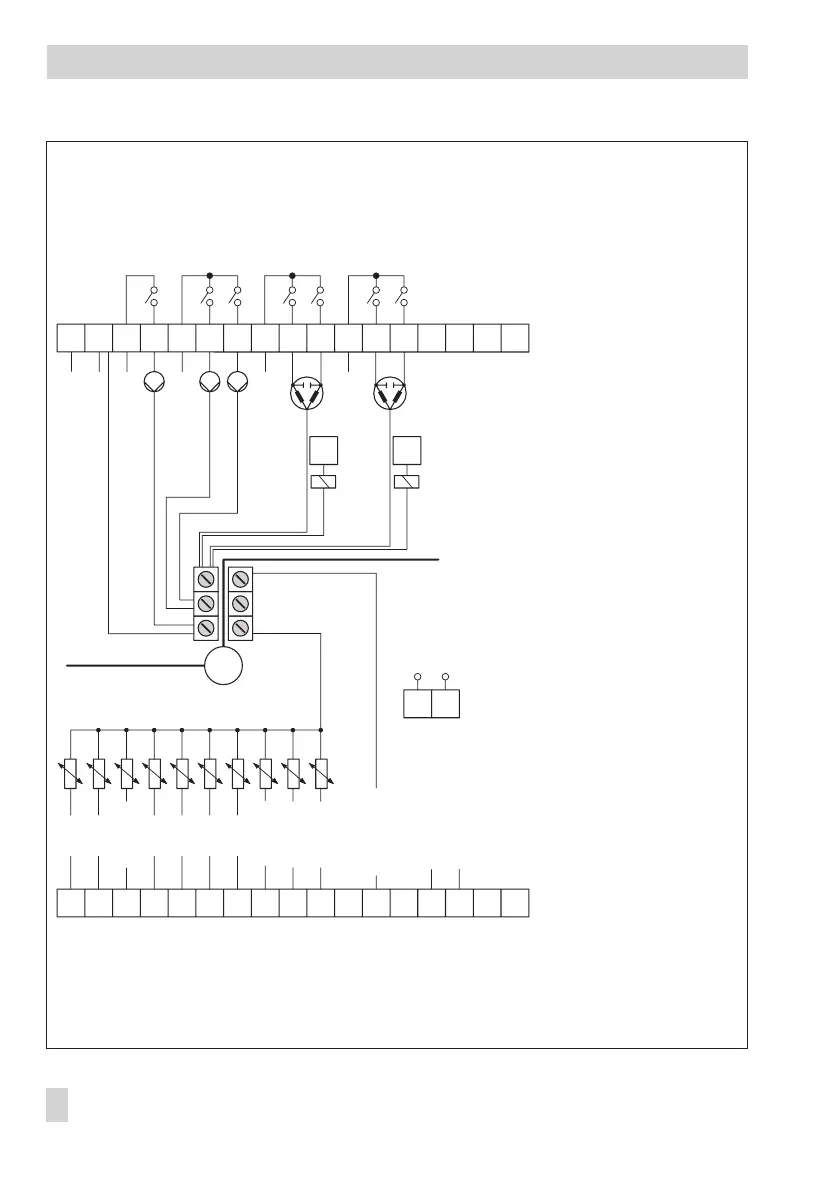
Electrical connection
Caution!
Never connect terminal 12 (grounding of sensor) and terminal 13 (grounding of 0 to 10 V/0 to 20 mA)!
* To apply a 20 mA signal, a 50
Ω
resistor is required between terminals 03 and 13!
_
+
_
+
08
09
10
11
12
13
14
15
16
17
01
02
03
04
05
06
07
UP1
SLP
ZP/UP2
Rk1_3-Pkt
Rk2_3-Pkt
Rk1_2-Pkt
Rk2_2-Pkt/BA9
AF1
SF1
SF2/RF2
RüF2
RF1
RüF1
VF1
VF2/3/4
BE1/FG1
BE2/FG2
Fühler COM
Gerätebus
Gerätebus
03
13
+ WMZ/Bed
- (20mA/10V)*
25
26
27
28
30
27
29
30
31
32
33
34
18L1
L1
L1
L1
L1
19N
20
21
22
23
24
Fig. 13 · Wiring diagram of standard TROVIS 5575-000x Controller

Table of Contents

Related product manuals