EasyManua.ls Logo

Sennheiser SpeechLine - Page 87

Sennheiser SpeechLine
214 pages
Print Icon
To Next Page IconTo Next Page
To Next Page IconTo Next Page
To Previous Page IconTo Previous Page
To Previous Page IconTo Previous Page
Loading...
SL Rack Receiver DW
86
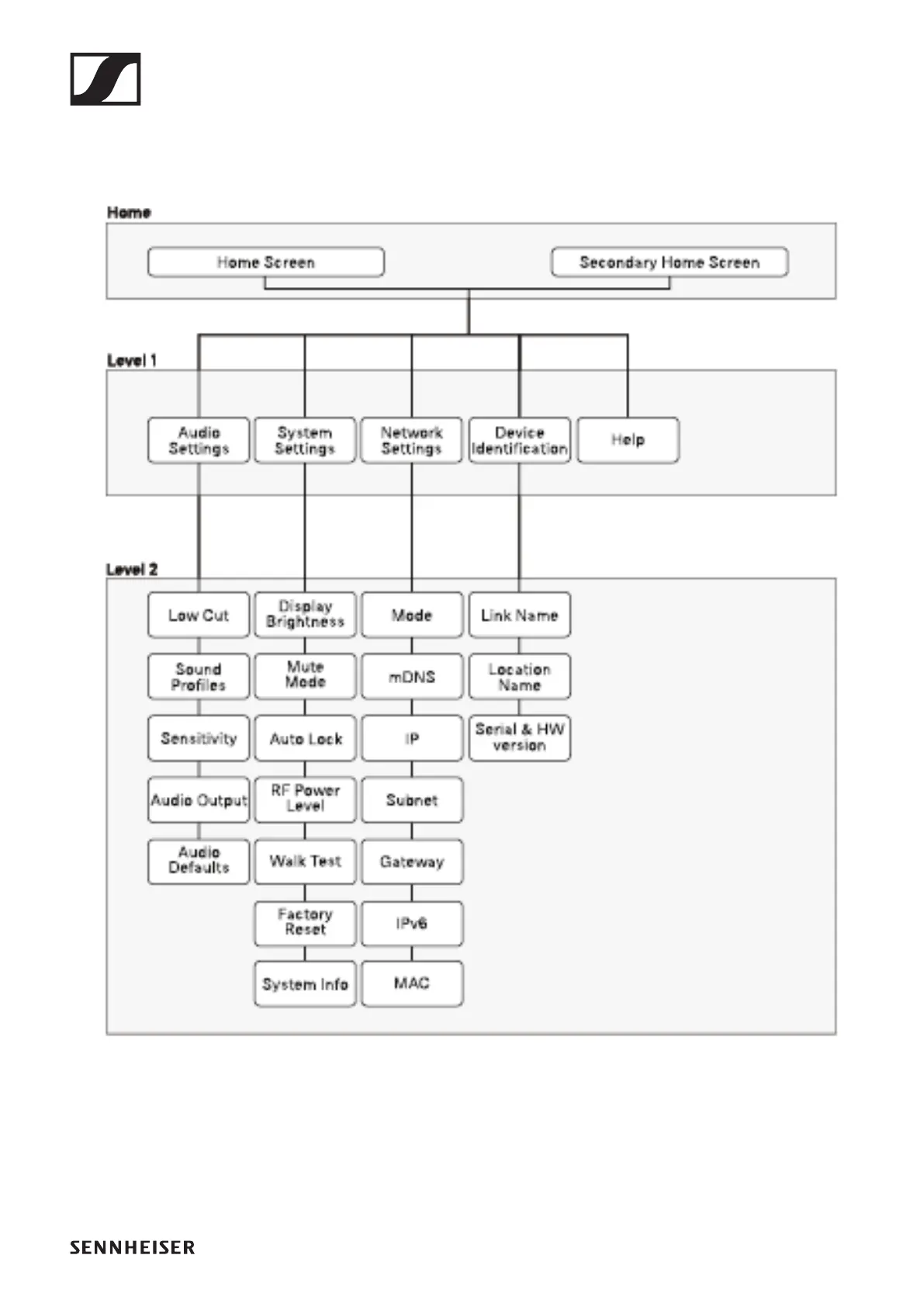
The menu structure of the receiver
Version: Firmware Version 2.6.10

Table of Contents

Other manuals for Sennheiser SpeechLine

Related product manuals