EasyManua.ls Logo

Siemens SICAM AK 3 - Block Diagram

Siemens SICAM AK 3
260 pages
To Next Page IconTo Next Page
To Next Page IconTo Next Page
To Previous Page IconTo Previous Page
To Previous Page IconTo Previous Page
Loading...
System Components
96 SICAM RTUs, SICAM AK 3 User Manual
Edition 07.2016, DC2-028-2.03
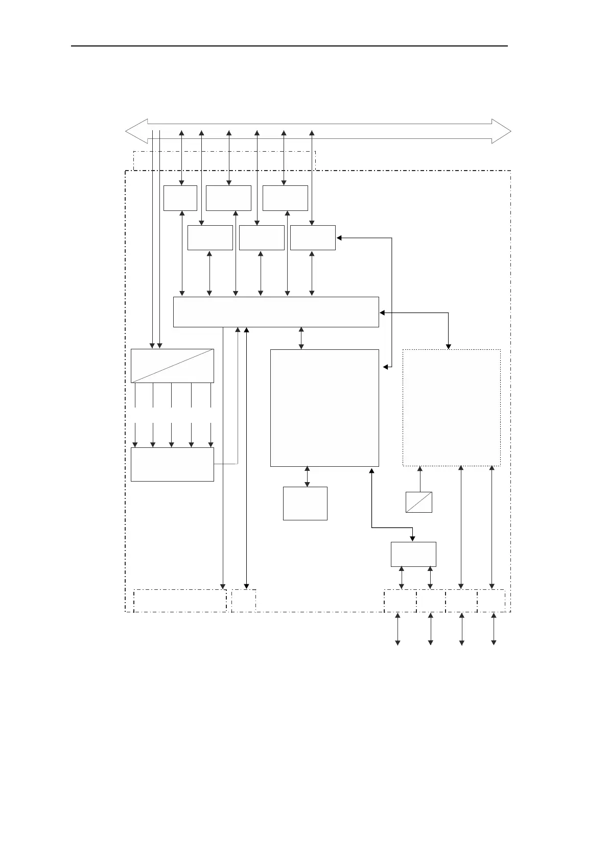
2.2.2.2 Block Diagram
*)
Local Ethernet interface
**)
Usage depends on the equipped SM-25xx
PRE0
*)
CP-2019
*)
PRE1
PRE2
**)
PRE3
**
)
PWR_GOOD
Backplane
X100
PPC440EP
Submodule
SM-25xx
(optional)
X0
Ax-PE-Bus
external
Ethernet
switch
X1 X2 X3ResetStatus/Alarm LEDs
DC
DC
DC
DC
+5V
+5V
Node-
Bus
HSL-Bus
internal
SYS-IO
internal
HSL-Bus
external
FPGA, CPLD
Memory
3V3
GND
2V5 1V25 1V2
Ax-PE-Bus
internal
OVER/UNDER-
VOLTAGE

Table of Contents

Related product manuals