EasyManua.ls Logo

SonoSite MicroMaxx - Troubleshooting Flow Diagrams

SonoSite MicroMaxx
98 pages
Print Icon
To Next Page IconTo Next Page
To Next Page IconTo Next Page
To Previous Page IconTo Previous Page
To Previous Page IconTo Previous Page
Loading...
54 Chapter 6: Troubleshooting
Troubleshooting Flow Diagrams
Display
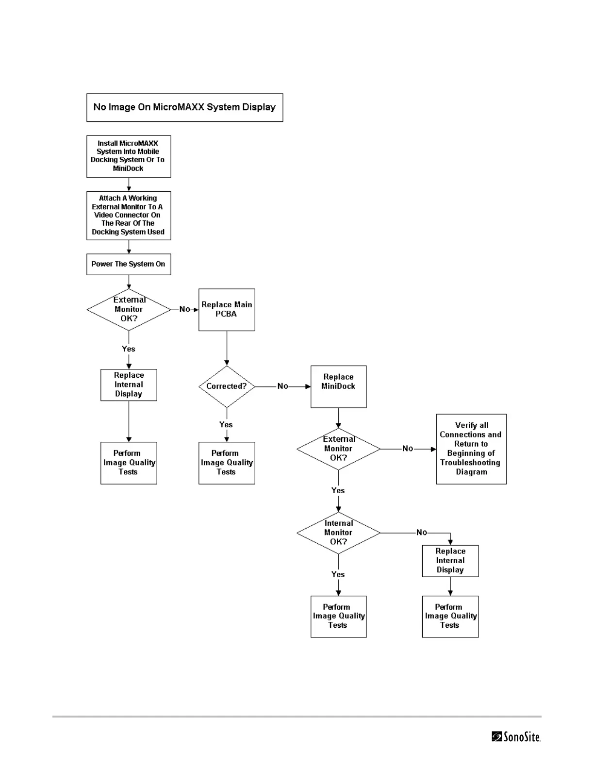
Figure 6.2 Display Flow Diagram

Table of Contents