EasyManua.ls Logo

Sony HCD-CL5MD - Main Section

Sony HCD-CL5MD
112 pages
Print Icon
To Next Page IconTo Next Page
To Next Page IconTo Next Page
To Previous Page IconTo Previous Page
To Previous Page IconTo Previous Page
Loading...
5050
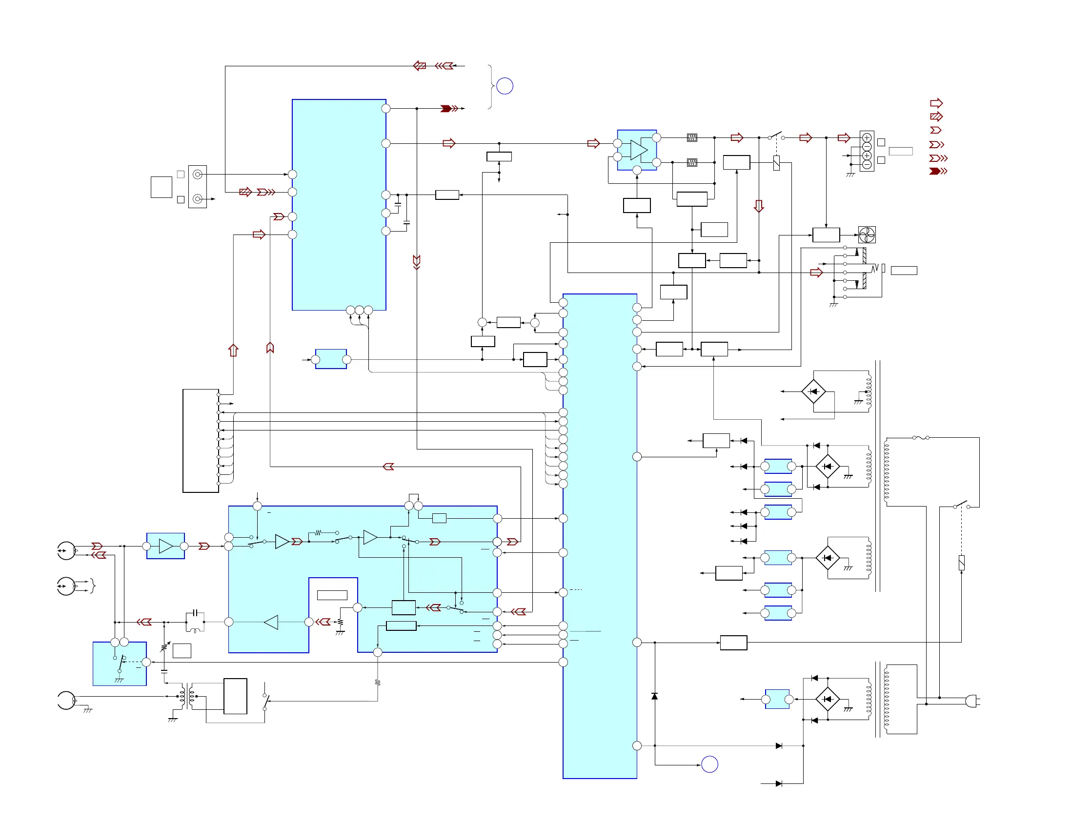
HCD-CL5MD
MAIN SECTION
: FM
: CD
Signal Path
R-CH is omitted due to same as L-CH.
: PB
: REC
: MD(PLAY)
: MD(REC)
+5.7V
TUNER UNIT
VIDEO
CDMD-L
REC-L
36
IC201
SOUND PROCESSOR
Q201
35
REC
25
OUT
26
INBB
27
NFBB
28
FBB
ST-L
ST-R
ST-CLK
ST-D OUT
ST-D IN
ST-CE
TUNED
STEREO
ST MUTING
RDS-DATA
RDS-INT
R-CH
J101
L
VIDEO
(AUDIO)
IN
+
15
IC801
POWER AMP
14
11
12
10
IC401 (3/3)
MASTER CONTROL
72
STK-POWER
40
DBFB ON/OFF
70
HEAD PHONE
LINE MUTING
FRONT-RELAY
71
84
AC CUT
RESET
12
CDMD
37
TC
38
ST
39
CLK
DATA
LATCH
22 21 20
Q203
MUTING
SWITCH
R
SPEAKER
OVERLOAD
DET.
Q801
THP842
Q841,842
MUTING
SWITCH
Q971-973
THERMAL
DET.
Q881,882
RY801
RELAY
DRIVER
Q911
RELAY
DRIVER
R-CH
TM801
DRIVER
Q835
PROTECT
DC AMP
Q836-837
FAN
DRIVER
Q931-933
SWITCH
Q834
Q271
SWITCH
PROTECT
SWITCH
Q831-833
SWITCH
Q181,182
SWITCH
DA-MUTING
67
RESET
SWITCH
Q501
AMP-LAT
AMP-DATA
AMP-CLK
82
81
83
ST-CLK
ST-D IN
ST-D OUT
ST-CE
TUNED
STEREO
ST-MUTING
RDS-DATA
RDS-INT
27
25
23
22
88
87
21
20
18
54
L
R
R-CH
(FAN)
J701
86
PROTECT
51
FAN CONT
38
CD-POWER
STBY-RELAY
PHONES
DOLBY
TYPE B
BIAS
OSC
Q302,303
IC304
R-CH
L
R
3
1
IC302
4
REC/PB
EQ OUT(L)
T301
REC BIAS
ERASE HEAD
ERASE BIAS
46
48
B IN(L)
A IN(L)
16
PB-A/B
EQ IN(L)
38
36
RV301
REC LEVEL
39
REC OUT(L)
BIAS SW
TC-MUTING
AMS-IN
59
R/PB/PASS
65
61
68
BIAS
REC MUTING
ALC
69
TC-RELAY
58
+12V
Q301
R LIN(L)
43
PB
24
20
22
40
25
PB OUT(L)
LM ON/ OFF
BIAS ON/OFF
RM ON/OFF
ALC ON/OFF
15
PAS
DOL
P
R
REC/PB HEAD
X
IC301
DOLBY NR
DOLBY NR
RV304
REC
BIAS
33
28
27
MS
100
+
+
D953-956
D901
B+
SWITCH
Q106,109
Q104
REG.
CD +5V
+4V
REG.
IC110
3 1
MD 3.3V
MD A3.3V
MD BACKUP
IC911
+5.7V
REG.
D +5V
D108
T901
POWER
TRANSFORMER
T911
SUB
TRANSFORMER
MDH +5V
+5V
REG.
IC108
3 1
+B
-B
+5.7V
REG.
IC105
3 1
C
AC IN
D+5V
R-CH
R-CH
R-CH
FEEDBACK
3 1
31
IC501
RESET
MD
SECTION
B
P.DOWN
MD
SECTION
D957-960
D912-914
M +7V
+7V
REG.
IC103
3 1
A +9V
+9V
REG.
IC102
3 1
+10V
+10V
REG.
IC101
RY911
3 1
MDM POWER
D511
D921
D961
D962
D922
D512
D513
26
POWER AMP
E +5V
80
76
Q183
DETECT
+10V
MS OUT
TO IC501
75
+A

Table of Contents

Related product manuals